Commercial Production Series: Razer Blade Gaming Laptop: Part 2
In part two you'll finish up work on the laptop model using 3ds Max. This lesson includes adding the remaining details to the ports, constructing the laptop's hinge and building the display. The final steps needed before moving into Cinema 4D for animation in the next part of the series.
Project Overview:
Over the course of this seven part series, you’ll be guided through the entire process of creating a high quality advertising spot for a Razer gaming laptop from the ground up. Starting in 3D Studio Max, the first two parts will show you how to create the high resolution laptop model using a wide assortment of modeling techniques. From there it’s into Cinema 4D for parts three, four and five, where you’ll tackle materials, texturing, lighting and setting up a series of different camera animations for the final advertising spot.
With the animations locked and ready to go, Stefan will guide you through the process of setting up multi-pass rendering for each camera angle before moving into After Effects for compositing, color correction and post effects in the final two parts, which will be posted on our sister site Aetuts+.
This tutorial was inspired by this original Razer Blade advertisement:
Continued From Part 1:
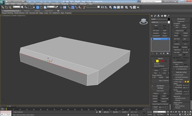
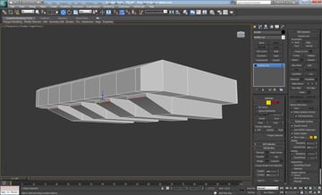
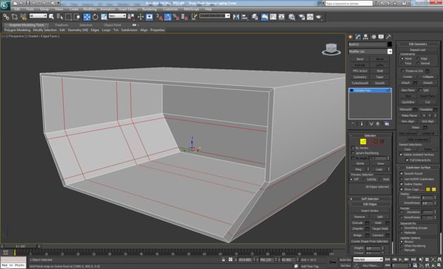
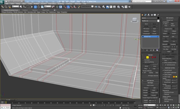
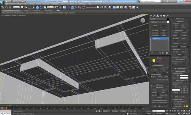
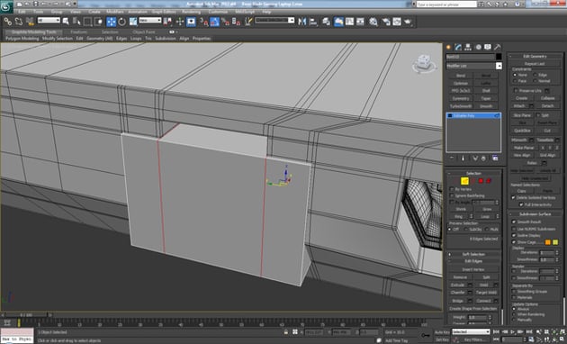
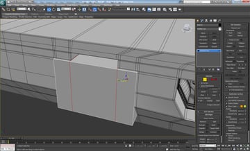
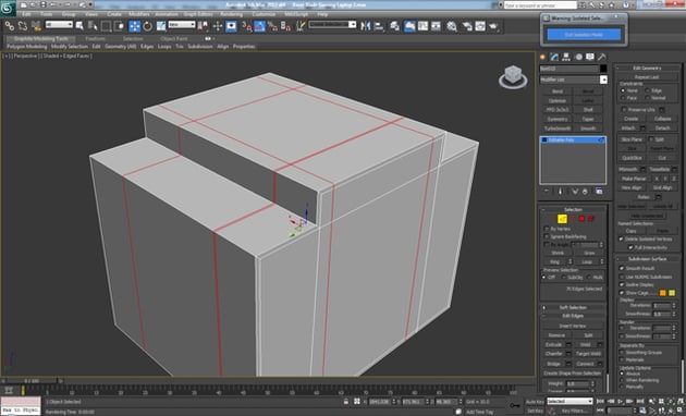
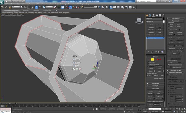
Step 71
Create a Box and apply an Extrude on the front polygon, Scale it on the Y-axis and Move it a little bit down as shown.
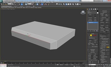
Step 72
Add 8 loops to the Length and 2 to the Width.
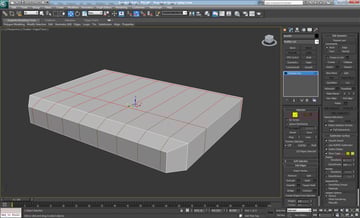
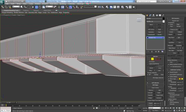
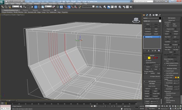
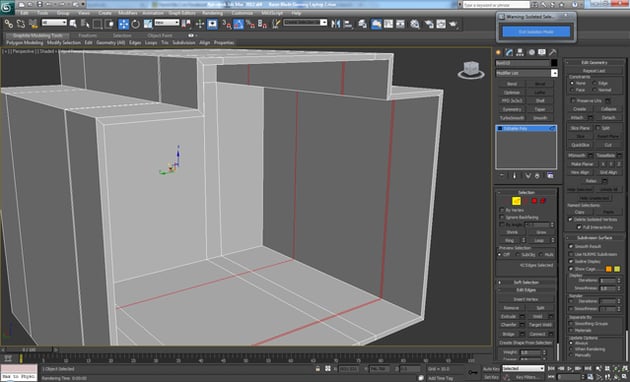
Step 73
On the bottom 8 (alternating) polygons apply an Extrude, then select the front edges and Move them up.
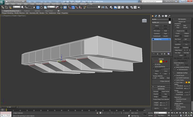
Step 74
Add loops close to the corner edges as shown below.
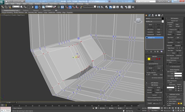
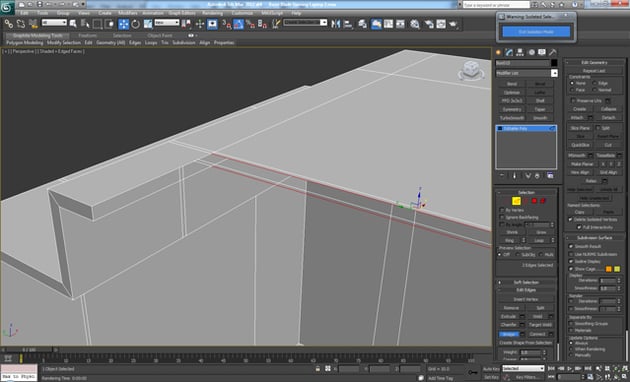
Step 75
And then add more loops to the bottom part of the element, to support the extruded shapes.
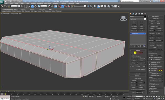
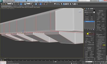
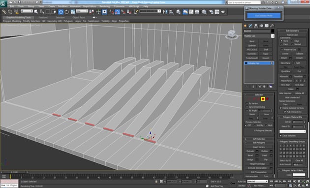
Step 76
Apply Turbosmooth to the first element with the Iterations set to 2. And then add a Turbosmooth to the second element with the Iterations set to 1.
Step 77
Copy the objects 3 times and position them correctly.
Step 78
Create a new Box and Convert it to Editable Poly. Select the front polygon and add an Inset and then a negative Extrude, then add a new loop in the center and Scale the bottom vertices on the Y-axis.
Step 79
Add 2 horizontal loops on the bottom part and then 3 vertically to the inside.
Step 80
Next, add 6 more loops inside and then 4 Lengthwise.
Step 81
Apply an Extrude to the selected polygons 3 times, the first and third extrudes must be with a lower Height amount.
Step 82
Add loops around the edges, as shown.
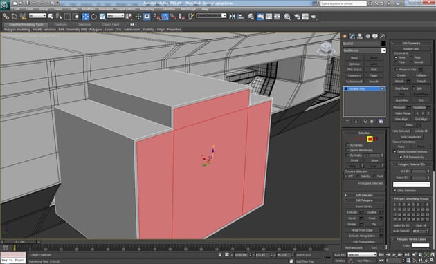
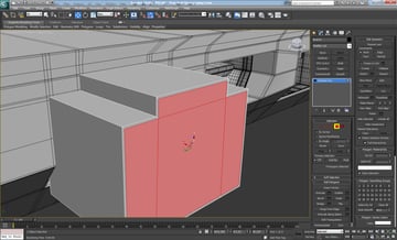
Step 83
Select the edges highlighted below and Move them backwards.
Step 84
Add 2 loops very close to each other in the front part, and then apply a Chamfer on the middle loop with 2 Segments.
Step 85
Now select the 10 vertices in the middle and Move them inward to create a rounded shape.
Step 86
Apply an Extrude on the top polygons (shown below) and Move the selected vertices back.
Step 87
Move up the front vertices and add several new loops as shown.
Step 88
Add more loops close to the outside edges.
Step 89
Create a new Box and apply an Extrude to the bottom polygon, then Scale it on the Y-axis.
Step 90
Add loops close to each edge and apply Turbosmooth with 2 Iterations to the elements.
Step 91
Create a new Box with the same Width and Height as the hole we created earlier and add 2 loops matching the edges on the Laptop body.
Step 92
After that apply an Extrude to the top polygon, Move the element forward and apply an Inset to the front polygons.
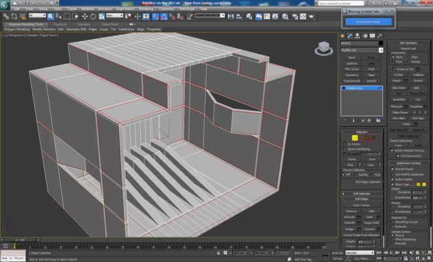
Step 93
Go into Isolation Mode (ALT+Q) and add loops as shown.
Step 94
Apply an Extrude with a negative Height on the front polygons and then add 3 loops that are positioned in the same place as the loops on the outside, as shown.
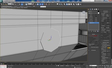
Step 95
Delete the 3 polygons in the middle and connect the edges using Bridge.
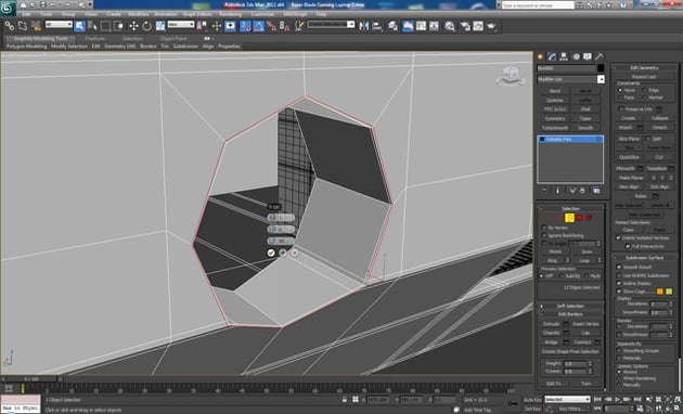
Step 96
Add 2 loops in the middle of the element and Delete the polygons to create a hole in each side. And again using Bridge connect the edges.
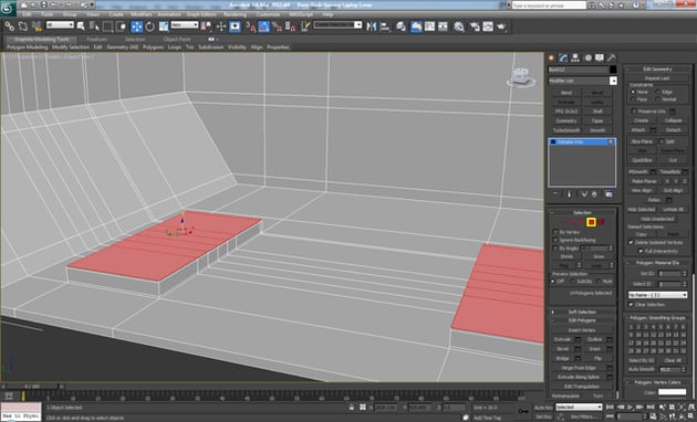
Step 97
Make the plates on each side like we did before, and add 12 loops in the middle and one on the back side of the element.
Step 98
Apply an Extrude to the shown polygons and then Move down the selected polygons.
Step 99
Just like before add additional loops close to the corner edges.
Step 100
Add loops on the polygons that we Extruded in the previous step and several loops in between them. The finally add a Turbosmooth – Iterations: 2.
Step 101
Create a Cylinder with 8 Sides and then click “S” on the keyboard to turn on the Snaps Toggle.
Step 102
Using the Cut Tool follow the Cylinder's outline.
Step 103
Delete the Cylinder and then Target Weld the old vertices to the new ones.
Step 104
And then Connect the selected vertices using the Cut Tool.
Step 105
Apply an Extrude 2 times to the center polygons with a negative Height (the first time should be with lower Height to get support loop close to the edge) and then Delete the polygons.
Step 106
Now add a loop close to the outer edge.
Step 107
Create a Cylinder with 8 Sides and Delete all the polygons except the front one. On that polygon, apply an Inset, an Extrude with negative Height and again an Inset.
Step 108
Extrude the center polygon with a positive Height, then Bevel and Chamfer.
Step 109
On the selected loops apply a Chamfer.
Step 110
Finally apply Turbosmooth – Iterations: 2.
Step 111
Add an Inset 2 times on the selected polygons (the first time should be with very low amount.)
Step 112
Select the loop that we receive from the first Inset and open the Graphite Modeling Tools, Loops menu and then choose Loop Tools and click on Circle. Then click on the Relax button several times.
Step 113
Like before select the polygons and apply an Extrude 2 times, Delete them and add loop close to the outer edge.
Step 114
Create a Cylinder with 8 Sides and Delete only the back polygon. On the front polygon apply an Inset, an Extrude with negative Height, an Inset again with a lower Amount and then an Extrude.
Step 115
On the selected loops apply a Chamfer.
Step 116
Finally apply Turbosmooth to the body and the element – Iterations: 2
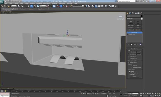
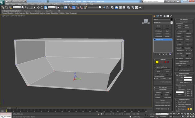
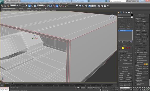
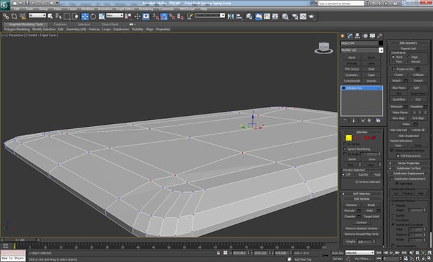
Step 117
For the Monitor, create a Box with the same size as the body and apply a Chamfer to the corner edges. And then on the bottom polygon, apply an Inset and an Extrude with a negative Height as shown.
Step 118
On the top polygon apply a Bevel 2 times and then using the Cut Tool, connect the shown vertices.
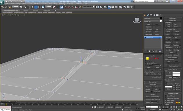
Step 119
Add a loop to the Length of the element and Move the 4 vertices up a little bit.
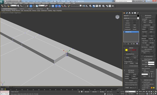
Step 120
Add 2 more loops to the Length and Width and Move up the selected vertices to create a rounded surface.
Step 121
Again add 2 loops and Move up the selected vertices, as shown.
Step 122
On the bottom polygon apply an Inset and Delete it. After that make a straight corner with the shown vertices.
Step 123
Now add 2 additional loops, select the 5 polygons beside the edge and Delete them.
Step 124
Select the next 5 polygons and Extrude them as shown, after that from the other side (that is hidden in the image) Delete the polygons.
Step 125
Select the 2 vertices on the both sides and Weld them.
Step 126
Delete the top polygons and create a Cylinder with 12 Sides and a Height that matches the Length of the hole under it. After that Convert it to Editable Poly and Delete the polygons on the ends and the bottom 6. Finally add loops that are in the same position as the Loops on the Monitor and then Attach it to the Monitor mesh.
Step 127
Using Bridge, connect the edges on the sides to fill the gap.
Step 128
On the remaining holes apply a Cap, after that add a loop close to the edge and then using the Cut Tool, connect the vertices as shown.
Step 129
Using the Cut Tool again connect the shown vertices.
Step 130
Add loops close to each edge.
Step 131
On both sides (ends) select the polygons and apply an Inset with low Amount.
Step 132
Select the monitor hole using Border and while holding Shift, drag it up 2 times and add a Cap to the close hole.
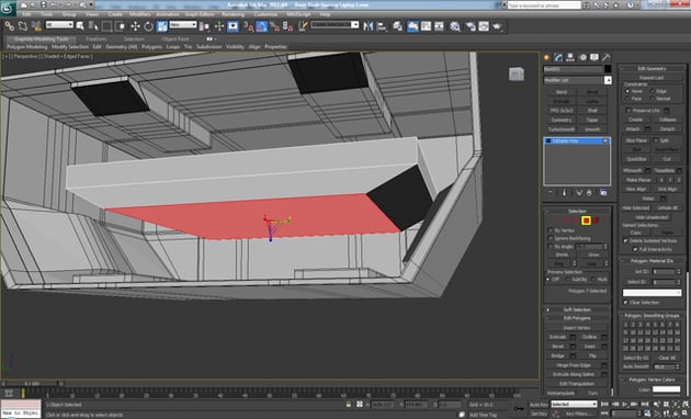
Step 133
Next, select the display polygon and Detach it.
Step 134
Finally apply Turbosmooth with 2 Iterations, to complete the model.
We’ve published a few related tutorials you might also be interested in:































































































































































































