Commercial Production Series: Razer Blade Gaming Laptop: Part 1
Today we're excited to launch an ambitious new tutorial series from Stefan Surmabojov spanning both Cgtuts+ and Aetuts+. Over the course of this seven part series, you'll be guided through the entire process of creating a high quality advertising spot for a Razer gaming laptop from the ground up.
Starting in 3D Studio Max, the first two parts will show you how to create the high resolution laptop model using a wide assortment of modeling techniques. From there it's into Cinema 4D for parts three, four and five, where you'll tackle materials, texturing, lighting and setting up a series of different camera animations for the final advertising spot.
With the animations locked and ready to go, Stefan will guide you through the process of setting up multi-pass rendering for each camera angle before moving into After Effects for compositing, color correction and post effects in the final two parts, which will be posted on our sister site Aetuts+.
This tutorial was inspired by this original Razer Blade advertisement:
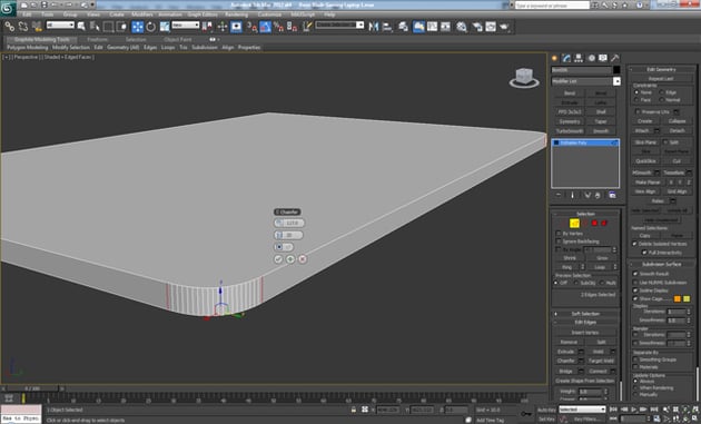
Step 1
Start by creating a Box (Create > Standard Primitives > Box) and Convert it to Editable Poly (Right-click > Convert To: > Convert to Editable Poly), then select the back two corner edges and apply a Chamfer (Modify Panel > Edit Edges > Chamfer) with the Segments set to 20.
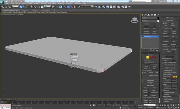
Step 2
Do the same with the front edges but this time the Segments should be set to 4.
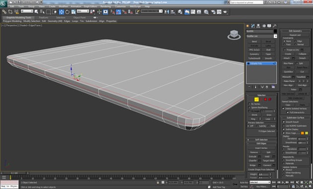
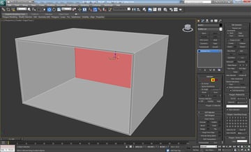
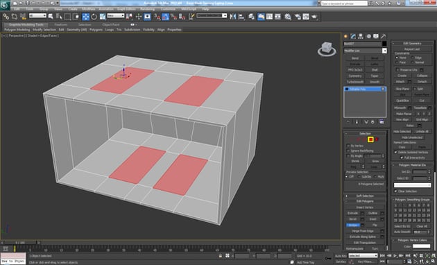
Step 3
After that, add a Bevel (Modify Panel > Edit Polygons > Bevel) to the bottom polygon and connect the vertices shown using Cut (Modify Panel > Cut).
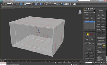
Step 4
Also cut the top polygon and connect the two loops in the middle.
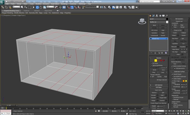
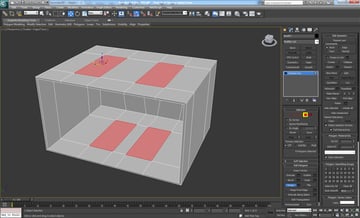
Step 5
The next step is to cut the front vertices and connect one more loop around the outside, as shown.
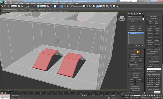
Step 6
Then select the 7 polygons in the middle and add an Inset (Modify Panel > Edit Polygons > Inset), a Bevel and again an Inset.
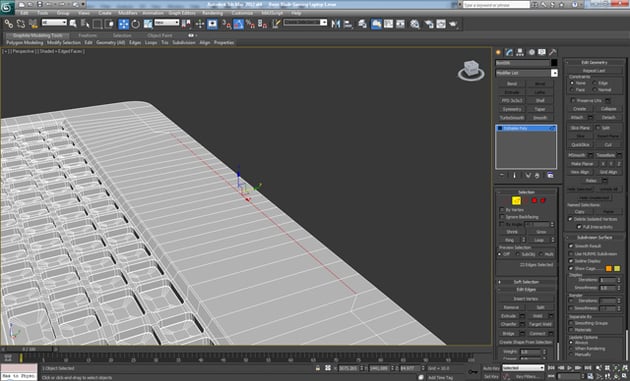
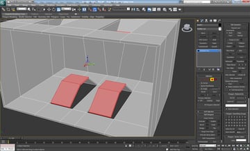
Step 7
After that click on the Grow button and then Detach the selected polygons (Modify Panel > Edit Polygons > Detach).
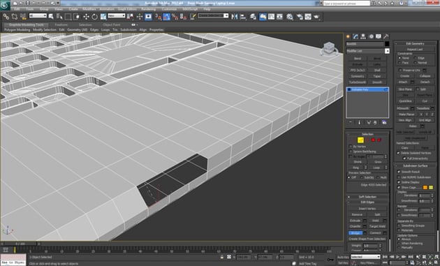
Step 8
Next Create a new Box with a square shape and apply a Chamfer to the corner edges with the following settings, Segments: 3 and Amount: 15, to create the first keyboard button.
Step 9
Copy the button and make several new buttons with a longer shape.
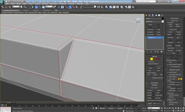
Step 10
Create one more Box and apply a Chamfer to the first edge just like before, and add a Chamfer to the other three corners with a smaller Amount.
Step 11
Make a mirror of the button and using the same technique create the Touch Panel.
Step 12
Then create two more buttons that together make a square shape.
Step 13
Select the polygons that we detached eariler and the buttons, then click Alt+Q to go into Isolation Mode in order to see only the selected elements. After that go to the Create panel > Geometry rollout and click on the drop menu and choose Compound Objects.
Step 14
Choose ProBoolean, then click on Start Picking and click on the button meshes in the viewport.
Step 15
Once done Convert the mesh to Editable Poly and Delete the polygons between and inside the holes.
Step 16
Insert new edge loops to the sides of the holes using Connect as shown.
Step 17
Now using Bridge (Modify Panel > Edit Edges > Bridge) connect the edges that are across from each other.
Step 18
Exit from Isolation Mode and Attach the two elements together (Modify Panel > Edit Geometry > Attach), after that Connect the loops that match up against the vertices on the keyboard.
Step 19
Using Bridge, connect the opposing edges from the body to the key holes. And them Connect the outer vertex on the corner to the two inner vertices, as shown below.
Step 20
Then select the polygons and apply an Inset with a low Amount.
Step 21
After that Connect two new loops around the inside of the key holes, as shown.
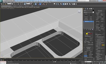
Step 22
Using Border (Modify Panel > Selection Rollout > Border) select all the holes and Scale them two times while holding Shift, at the end close the holes using Cap ((Modify Panel > Border > Cap.)
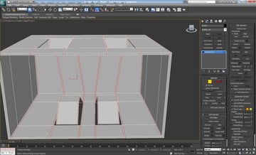
Step 23
Select the 22 middle edges on the keyboard and Move them backwards on the Y-axis, as shown.
Step 24
New select the front 14 rows of polygons in the middle and the 22 lines at the back, and Delete them.
Step 25
Using Bridge connect all the edges and add a Cap to the triangle hole at the end.
Step 26
Select all the top polygons and apply an Inset.
Step 27
Add two new loops around the outside close to the edges.
Step 28
Add more loops but the vertical ones must be left unfinished, as shown.
Step 29
Add two more unfinished loops here as well.
Step 30
On the bottom polygons apply an Inset and add a loop close to the bottom edge.
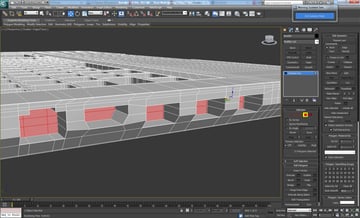
Step 31
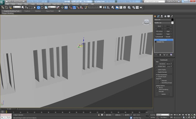
Add 9 more loops and Move them so there are almost square shapes between them on the outside of the laptop body.
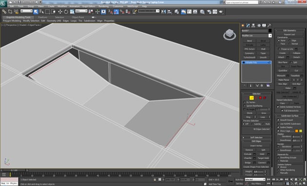
Step 32
Add one more loop under the upper edge, then select the upper edges of the middle 3 loops and Move them up to make support edges for the hole, after that select the polygons that form a square and apply an Inset.
Step 33
Apply an Extrude two times. The first extrude must be with a lower Height to get a loop close to the outer edge, after that Detach the polygons.
Step 34
Press Alt+Q to go into Isolation Mode and add loops to create nine polygons on each element as shown. Then select every second poly on each element (starting with the outside polygon on each) and Extrude then outwards (see next image.)
Step 35
Using Connect, add two loops close to the edges on each extruded shape.
Step 36
And again add loops close to the corner edges as shown.
Step 37
Finally apply Turbosmooth (Modify Panel > Modifier List > Turbosmooth) with the Iterations set to 1 and Exit Isolation Mode.
Step 38
Click Ctrl+Remove to remove these selected edges.
Step 39
Select 12 polygons in the middle of the laptop body (shown below) and apply an Inset to them two times. The first Inset needs to be done with a low amount.
Step 40
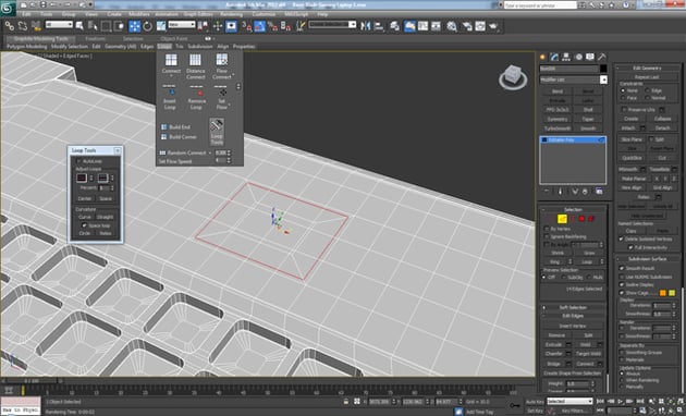
Select the shown loop and from the Loops menu (Graphic Modeling Tools > Loops) click on Loop Tools, then click on Circle and then Relax several times. Finally Delete the polygons in the middle.
Step 41
Using Shift+Drag, Move the hole down a little and then use Scale on the X and Y axes, then again Scale it on the X and Y axes.
Step 42
Again use Shift+Drag and Move the hole down and apply a Chamfer to the formed Edge.
Step 43
Create a Cylinder (Create > Standard Primitives > Cylinder) with 8 sides and Delete the bottom polygons. Apply a Bevel to the top polygon and add a Turbosmooth modifier – Iterations: 1.
Step 44
Create another Cylinder and Inset the top and bottom polygons, apply a Chamfer to the selected loops (shown below) and then add a Turbosmooth – Iterations: 2.
Step 45
Select all shown polygons and move them up with Shift+Drag.
Step 46
Click Alt+Q to go into Isolation Mode and with all the polygons selected click Flip, then select the holes using Border and Scale them inward twice (the first time very little to get support loop close to the edge) and then apply a Cap to close the holes.
Step 47
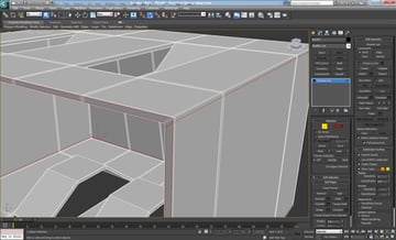
Move all the elements up just a little bit, but not the Touch Panel or the buttons under it. Finally apply Turbosmooth – Iterations: 2.
Step 48
Add 6 more loops to the body. The last loop must be left unfinished, as shown.
Step 49
Select the shown edges and Move them just a little bit to make a place for the USBs.
Step 50
Select the 15 edges shown and Move them upwards.
Step 51
Go to Isolation Mode to see only the selected element and in the Modifier panel, under the Edit Geometry rollout check the Edge constraint option. Then Move the selected edge down on the Z-axis the and Scale it on the Y-axis.
Step 52
Apply an Extrude 3 times to the selected polygons. The first and third time must be with a lower Height.
Step 53
Now add some loops around the edges as shown.
Step 54
Delete the inner polygons and add more vertical loops close to the edges.
Step 55
Add one more loop above and below the shown edge.
Step 56
In the place in front of the hinge, extend the unfinished loops as shown.
Step 57
Add 2 more loops on the back side and Connect the front 2.
Step 58
Apply an Extrude 2 times to the selected polygons and then Detach them.
Step 59
Again apply an Extrude 2 times just like we did in the previous step, but this time reversed.
Step 60
Create a Box and Convert it to Editable Poly, then apply an Inset and Extrude to the front polygon with negative Height.
Step 61
After that add 2 loops Width wise and 4 Length wise and Move them close to each other on the bottom, as shown.
Step 62
Select the highlighted polygons and apply Bridge.
Step 63
Next select the back polygons and Extrude them. After that Move them down on the Z-axis.
Step 64
Apply an Extrude 2 more times and make rounded shape. Do the same with the ones on bottom.
Step 65
Scale the selected polygons on the Y-axis.
Step 66
Add loops close to the edges.
Step 67
Add more loops to the top of the holes as shown.
Step 68
And again add additional loops close to the corners to support the shape.
Step 69
Add 1 more loop to the places where we applied the Extrude - one at the beginning and one at the end.
Step 70
Add more loops as shown.
Stay tuned for Part 2 - where we'll complete the Laptop Model!
We’ve published a few related tutorials you might also be interested in:




















































































































































































































