Modellieren eines hochpoly-stilisierten Bogens in 3D Studio Max
German (Deutsch) translation by Katharina Grigorovich-Nevolina (you can also view the original English article)



Bereits im September haben wir ein fantastisches kostenloses Modell eines stilvollen modernen Bogens von Stefan Surmabojov veröffentlicht. Heute freuen wir uns, Ihnen ein Tutorial zu seiner Entstehung anbieten zu können. In diesem Tutorial für Fortgeschrittene wird Stefan die Werkzeuge und Techniken vorstellen, mit denen er das Modell in 3D Studio Max mithilfe verschiedener Bearbeitungs-Poly-Werkzeuge und -Techniken erstellt und detailliert hat.
Schritt 1
Zuerst erstellen wir einen Zylinder mit 32 Seiten und 2 Höhensegmenten. Danach müssen wir es in bearbeitbares Poly konvertieren (Rechtsklick > Konvertieren in > In bearbeitbares Poly konvertieren) und die unteren 20 Polygone wie gezeigt auswählen.
Schritt 2
Nachdem wir die Polygone ausgewählt haben, müssen wir sie extrudieren und sie dann planer machen, indem wir auf der Y-Achse Planar machen wählen. Wir müssen auch die Polygone in der X-Achse verkleinern, sie ein wenig nach rechts verschieben und sie mit dem Werkzeug Drehen um –20 Grad drehen.
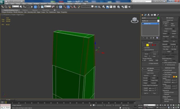
Schritt 3
Als nächstes müssen wir sieben neue Schleifen hinzufügen und sie verschieben, damit die Form wie auf dem Bild aussieht. Wählen Sie dazu eine der vertikalen Kanten aus, drücken Sie die Klingeltaste und dann die Schaltfläche Verbindungsoptionen. Und setzen Sie die Segmente auf 7.
Schritt 4
Wir müssen das Höhensegment auswählen und verkleinern, damit es so aussieht.
Schritt 5
Wählen Sie die Polygone an der Seite aus (wie gezeigt) und klicken Sie auf die Schaltfläche Einfügen. Extrudieren Sie danach die Polygone und drücken Sie erneut auf Einfügen, damit die Form wie auf dem Bild aussieht.
Schritt 6
Ohne die Polygone abzuwählen. Wir gehen noch einmal zur Option Extrudieren, aber dieses Mal extrudieren Sie die Polygone nach außen und mit einer größeren Menge und skalieren Sie die Polygone dann wie gezeigt nach innen.
Schritt 7
Wählen Sie als Nächstes die zweite Kantenschleife wie im Screenshot gezeigt und mit dem Verschieben-Werkzeug aus. Bewegen Sie die Kantenschlaufe wie gezeigt nach vorne.
Schritt 8
Wir fügen oben und unten eine weitere Schleife hinzu, wie gezeigt. Fügen Sie es nahe an den Kanten hinzu, damit es die Form beibehält, sobald wir einen Turbosmooth-Modifikator hinzufügen, um eine schöne Geometrie zu erhalten und Fehler im Netz zu vermeiden.
Schritt 9
Bisher haben wir nur Details auf einer Seite hinzugefügt, aber wir müssen dies auch für den hinteren Teil tun. Wählen Sie also die Polygone in der hinteren Hälfte des Objekts aus und löschen Sie sie. Fügen Sie einen Symmetriemodifikator hinzu, klicken Sie mit der rechten Maustaste auf das Objekt und wählen Sie Konvertieren in > Bearbeitbare Poly.
Schritt 10
Wählen Sie als Nächstes die vorderen und hinteren Polygone aus und klicken Sie auf die Schaltfläche Einfügen. Klicken Sie anschließend auf die Schaltfläche Brücke, um dieses Ergebnis zu erzielen.
Schritt 11
Wählen Sie die Schleife zwischen den Elementen aus und fasen Sie sie wie gezeigt mit 2 Kantensegmenten ab.
Schritt 12
Fügen Sie zum Schluss einen Turbosmooth-Modifikator hinzu und setzen Sie die Iterationen auf 2. Wir sind mit dem ersten Element des Bogens fertig.
Schritt 13
Weiter Erstellen Sie einen neuen Zylinder mit 32 Seiten und 0 Höhensegmenten, machen Sie ihn ungefähr so groß wie das Loch in der Mitte des vorherigen Objekts und konvertieren Sie ihn in bearbeitbares Poly. Wählen Sie anschließend die oberen und unteren Polygone an den Seiten des Zylinders aus und klicken Sie auf die Schaltfläche Einfügen. Extrudieren Sie dann die Polygone nach innen und setzen Sie sie wie gezeigt noch einmal ein.
Schritt 14
Wieder extrudieren, aber diesmal mit mehr Höhe und dann müssen wir es zweimal abschrägen, um eine schöne abgerundete Oberfläche zu erhalten.
Schritt 15
Mit der Tastenkombination Alt + Q wechseln wir in den Isolationsmodus, um nur das Objekt zu sehen, an dem wir arbeiten. Wählen Sie die Kanten auf beiden Seiten wie unten gezeigt aus.
Schritt 16
Klicken Sie auf die Option Verbinden und wählen Sie: Segmente 2 und Pinch 70.
Schritt 17
Wir kehren zu den beiden zentralen Polygonen auf beiden Seiten zurück und fügen sie erneut ein, um einen unerwünschten Netzfehler beim Hinzufügen eines Turbosmooth zu vermeiden. Danach wählen wir die Kanten auf beiden Seiten aus, wie im Bild gezeigt, und verbinden die Schleife, die nahe an der Kante sein sollte.
Schritt 18
Fügen Sie abschließend einen Turbosmooth mit den Iterationen 2 hinzu und verlassen Sie den Isolationsmodus, indem Sie auf die Schaltfläche Isolationsmodell beenden klicken. Damit ist die Arbeit an diesem bestimmten Element abgeschlossen und das Ergebnis sollte so aussehen. Beginnen wir nun mit der Erstellung des restlichen Modells.
Schritt 20
Mit einer Linie (Erstellen > Formen > Linie) müssen wir eine Form wie diese zeichnen. Gehen Sie danach in den Optionen der Linie zum Menü Rendern und aktivieren Sie die Option Im Ansichtsfenster aktivieren. Wir müssen es von Radial (das standardmäßig eingestellt ist) in Rechteck ändern und die Werte für Länge und Breite gleich einstellen, damit wir eine quadratische Form erhalten.
Schritt 21
Weiter Klicken Sie mit der rechten Maustaste und wählen Sie Konvertieren in > In bearbeitbares Poly konvertieren und wählen Sie die Polygone an den beiden Enden der Form aus. Klicken Sie dann auf Einschub und fasen Sie sie schließlich wie gezeigt ab.
Schritt 22
Wählen Sie die oberen Ringkanten aus und verbinden Sie sie mit den folgenden Einstellungen: Segmente 2 und Pinch 80. Wiederholen Sie die gleichen Schritte auch für den Seitenring.
Schritt 23
Danach wählen wir den unten gezeigten Ring der Kanten aus und stellen auf beiden Seiten eine Verbindung mit denselben Parametern wie zuvor her.
Schritt 24
An diesem Kantenring verbinden wir uns erneut: Segmente 2 und Pinch 90.
Schritt 25
Wählen Sie den letzten Kantenring an beiden Enden des dicksten Teils aus. Mit Connect fügen wir ein Segment nahe den Kanten hinzu, um die Enden zu stützen.
Schritt 26
Fügen Sie einen Turbosmooth-Modifikator mit 2 Iterationen hinzu, und wir sind mit diesem Element fertig.
Schritt 27
Der nächste Schritt besteht darin, die Elemente, die wir auf diese Weise erstellt haben, mit dem Verschieben-Werkzeug einzurichten.
Schritt 28
Wir müssen die ersten beiden Elemente um 15 Grad drehen. In der Draufsicht sollte es so aussehen.
Schritt 29
Danach fügen wir einen Symmetrie-Modifikator hinzu (die Elemente sollten sich wie im Bild unten berühren).
Schritt 30
Der nächste Schritt besteht darin, dieses Element mit seinem Symmetrie-Modifikator zu kopieren und unter das erste zu verschieben, damit es wie im Bild aussieht.
Schritt 31
Erstellen Sie als Nächstes einen neuen Zylinder mit 32 Seiten und 3 Höhensegmenten und konvertieren Sie ihn in bearbeitbares Poly. Wählen Sie die Polygone in der Mitte aus und verwenden Sie die Option Nach lokaler Normalität extrudieren. Extrudieren Sie die Polygone nach innen, und Sie sollten dieses Ergebnis erhalten.
Schritt 32
Wählen Sie die Polygone auf beiden Seiten aus und fügen Sie sie viermal ein (jedes Mal mit demselben Wert), sodass das Endergebnis folgendermaßen aussieht.
Schritt 33
Wählen Sie nun die Polygonschleifen wie gezeigt aus und extrudieren Sie sie nach innen.
Schritt 34
Wählen Sie jeden der Kantenringe aus und verbinden Sie sie mit: Segmenten 2 und Pinch 75.
Schritt 35
Wir kehren noch einmal zu den mittleren Polygonen zurück und machen zuerst einen Einschub mit einem niedrigen Wert (damit wir eine Kante nahe der Hauptkante zur Unterstützung erhalten können) und wiederholen dann den Einschub mit einem höheren Wert, um Netzfehler in der zu vermeiden zentrieren, sobald wir Turbosmooth hinzufügen.
Schritt 36
Fügen Sie zum Schluss einen Turbosmooth-Modifikator hinzu und setzen Sie die Iterationen auf 2. Platzieren Sie das Element wie in der Abbildung gezeigt.
Schritt 37
Erstellen Sie eine Box, die etwas breiter als die Bogenfrontform ist, und drehen Sie sie um 25 Grad. Es sollte wie im Beispiel auf dem Bild aussehen.
Schritt 38
Konvertieren Sie es in bearbeitbares Poly und wählen Sie das oberste Polygon aus. Fügen Sie es dreimal ein, um das angezeigte Ergebnis zu erhalten.
Schritt 39
Auf jeder Seite verwenden wir die Option Verbinden erneut mit den folgenden Einstellungen: Segmente 2 und Pinch 85.
Schritt 40
Wählen Sie die Polygone wie gezeigt aus und extrudieren Sie sie dreimal, um schöne abgerundete Kanten zu erhalten.
Schritt 41
Das Ergebnis sollte so aussehen.
Schritt 42
Erstellen Sie zwei weitere Kopien (Bearbeiten > Klonen) des Elements, sodass insgesamt drei vorhanden sind, und platzieren Sie sie wie unten gezeigt. Fügen Sie außerdem jeweils einen Turbosmooth-Modifikator mit jeweils 2 Iterationen hinzu.
Schritt 43
Danach wählen wir alle Objekte aus und verwenden die Option Symmetrie, um den unteren Teil des Bogens zu erstellen. Das Ergebnis sollte so aussehen.
Schritt 44
Erstellen Sie nun eine neue Box und konvertieren Sie sie in Editable Poly. Verschieben Sie die Scheitelpunkte mit dem Verschieben-Werkzeug, bis Sie eine Form erhalten, die der im Bild gezeigten ähnelt. Fügen Sie mit der Option Verbinden 16 Segmente hinzu.
Schritt 45
Extrudieren Sie danach das obere Polygon fünfmal und verschieben Sie die Scheitelpunkte, bis Sie eine ähnliche Form wie diese erhalten.
Schritt 46
Extrudieren Sie nun den unteren Teil des Griffs noch zweimal.
Schritt 47
Wählen Sie alle Polygone auf der Rückseite aus und skalieren Sie sie auf der Y-Achse.
Schritt 48
Wählen Sie die Polygonschleifen wie gezeigt aus und extrudieren Sie sie mit einem niedrigen Höhenwert, um den Griff zu erstellen.
Schritt 49
Der nächste Schritt besteht darin, die Kanten wie gezeigt auszuwählen und zu verbinden mit: Segmenten 2 und Pinch 70.
Schritt 50
Die gleichen Connect-Werte gelten auch für diese Kantenringe.
Schritt 51
Für diesen Ring verwenden wir connect with: Segmente 1 und Slide 85.
Schritt 52
Fügen Sie einen Turbosmooth-Modifikator hinzu, setzen Sie die Iterationen erneut auf 2 und platzieren Sie den Griff wie folgt.
Schritt 53
Erstellen Sie einen neuen Zylinder mit 32 Seiten und konvertieren Sie ihn in bearbeitbares Poly. Wählen Sie die Seitenkanten aus und verwenden Sie die Option Verbinden wie folgt: Segmente 2, Pinch 93.
Schritt 54
Wählen Sie die oberen und unteren beiden mittleren Polygone wie gezeigt aus und klicken Sie auf Brücke, um ein Loch durch den Zylinder zu bekommen.
Schritt 55
Wählen Sie die Polygone wie gezeigt aus und extrudieren Sie sie. Fügen Sie auch eine Glättung hinzu.
Schritt 56
Danach erstellen wir ein neues Rohr (mit einem inneren Radius, der dem Radius des von uns erstellten Zylinders entspricht) mit 3 Höhensegmenten.
Schritt 57
Positionieren Sie es wie gezeigt und wählen Sie die vier oberen und unteren Polygone der Röhre aus. Machen Sie dasselbe auch auf der Rückseite.
Schritt 58
Verwenden Sie als Nächstes die Option Einfügen, um die Polygone in geringem Umfang einzufügen, überbrücken Sie sie und fügen Sie schließlich eine Glättung hinzu.
Schritt 59
Platzieren Sie die Elemente wie im Bild gezeigt.
Schritt 60
Erstellen Sie mit einer Linie (Erstellen > Formen > Linie) eine Form wie diese gemäß den erstellten Elementen (so funktioniert der moderne Bogen.)
Schritt 61
Wenn Sie die Optionen "Verrundung" und "Bezier-Ecke" in den Scheitelpunkten der Linie verwenden, sollten Sie so etwas erhalten.
Schritt 62
Klicken Sie in der Zeile unter dem Rollout "Rendern" auf die Option "Im Ansichtsfenster aktivieren" und stellen Sie den Wert für "Dicke" auf einen niedrigen Wert ein, damit das Kabel nicht zu dick ist und frei platziert werden kann, um durch die Löcher der Röhre zu verlaufen.
Schritt 63
Jetzt müssen wir unser Kabel in Editable Poly konvertieren (wenn es unerwünschte Kanten gibt, können Sie einen Turbosmooth-Modifikator hinzufügen und die Iterationen auf 1 setzen.)
Schritt 64
Erstellen Sie eine neue Röhre und drehen Sie sie mit dem Drehen-Werkzeug um 55 Grad. Fügen Sie einen Turbosmooth-Modifikator mit 2 Iterationen hinzu und platzieren Sie ihn wie gezeigt.
Schritt 65
Erstellen Sie einen weiteren Zylinder und platzieren Sie ihn dort, wo der Pfeil sein muss. Danach konvertieren Sie es in Editable Poly.
Schritt 66
Ring die Seitenkanten und füge 3 neue Kantenschlaufen am Ende des Zylinders hinzu, wo die Federn des Pfeils sein sollten.
Schritt 67
Wählen Sie Gruppen von vier Polygonen aus und überspringen Sie vier Polygone zwischen den Auswahlen.
Schritt 68
Extrudieren Sie nun die ausgewählten Polygone aus und skalieren Sie sie in der X-Achse. Verschieben Sie sie dann zurück, um diesen Look zu erhalten.
Schritt 69
Wählen Sie das Polygon aus, an dem sich die Pfeilspitze befinden soll, und verwenden Sie die Option Abschrägen viermal, um den Punkt zu erstellen. Sie sollten ein ähnliches Ergebnis wie unten gezeigt erhalten.
Schritt 70
Zum Schluss fügen Sie dem Pfeil einen Smooth hinzu und wir sind mit unserem Bogen fertig.

















































































































































































































