Understanding Particles and Dynamics in Maya—Part 5
Preview
1. Cloth Tearing Simulation
Step 1
Open Maya.
Step 2
Go to Create > Polygon Primitives > Plane and click on its option box.
Step 3
In the Tool Settings box, set the Width and Height Divisions to 25.
Step 4
Draw the plane in the front view. You need to change it into cloth using nCloth.
Step 5
With the plane selected, jump in the nDynamics mode and go to nMesh > Create nCloth to convert the plane into cloth.
Step 6
With the plane selected, do a right click with the mouse and select the Vertex mode. In the vertex mode, select the vertical vertices of the extreme left side.
Step 7
With the vertices selected, go to nConstraint > Transform.
Step 8
Repeat the process and this time select the vertical vertices of the extreme right side.
Step 9
With the vertices selected, go to nConstraint > Transform.
Step 10
Go to Window > Outliner to open the outliner window. Here you can see two dynamic constraints applied for each side.
Step 11
In the outliner window, select dynamicConstraint1 to open its attribute editor. Make a right click on the Translate attribute and click on Set Key to set a key frame at the first frame on the timeline.
Step 12
Move 20 frames ahead on the timeline, and drag the selected vertices to the left a bit. It makes another key frame at the 20th frame on the timeline.
Step 13
Repeat the process with the right side’s vertices also. In the Outliner window, select dynamicConstraint2 to open its attribute editor. Secondary-click on the Translate attribute and click on Set Key to set a key frame at the first frame on the timeline. Move 20 frames ahead on the timeline, and drag the selected vertices to the right a bit. It makes another key frame at the 20th frame on the timeline.
Step 14
Hit the play button to see the simulation. You will see that both sides of the cloth are getting pulled out and stretched. You need to define the part where you want the cloth to be torn apart.
Step 15
With the cloth selected, press F9 to jump in the vertex selection mode. Click on the Paint Selection Tool and select some vertices of the cloth randomly as shown in the following image.
Step 16
With the random vertices selected, go to nConstraint > Tearable Surface.
Step 17
Hit the play button and you will see the cloth is getting torn apart from the middle according to the defined tearable zone.
2. Cloth Tearing by An Object
Step 1
The cloth can be torn apart by an object also. Following the previous steps, make a plane with 50 subdivisions and create two cylinders at both sides of the plane.
With the plane selected, go to nMesh > Create nCloth to convert the plane into cloth.
Step 2
With the poles selected, go to nMesh > Create Passive Collider to convert the poles into collider objects.
Step 3
With the plane selected, do a right click with the mouse and select the Vertex mode. In the vertex mode, select the vertical vertices of the extreme left side and then select the left pole.
With the pole and vertices selected, go to nConstraint > Point to Surface. This constraint allows the vertices of the plane to stick with the pole.
Step 4
Follow the same process with the right side vertices and the pole also.
Step 5
With the middle vertices of the cloth selected, go to nConstraint > Tearable Surface.
Step 6
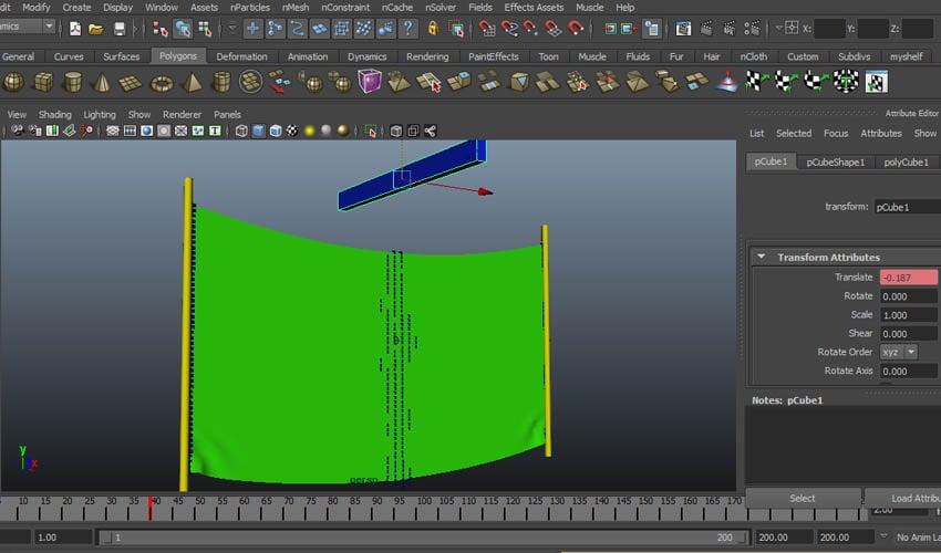
I've created a small box. I have animated it from up to down and through the cloth. This will act a sword which is cutting the cloth apart.
Step 7
With the box selected, go to nMesh > Create Passive Collider.
Step 8
Hit the play button to start the simulation and you will see the box is tearing the cloth apart.
3. nCloth Reaction with Rigid Body
Step 1
I have made a small scene to show you the example of nCloth reaction with rigid body. I have created a cloth and constrained the transform of both sides.
Step 2
I have created a ball over the cloth and turned it into nCloth too.
Step 3
I have also defined the middle vertices of the cloth as Tearable Surface.



Step 4
Hit the play button to start the simulation. You will notice the ball acts like a soft body when strikes to the surface of the cloth.



Step 5
To make the ball as a rigid body, go to nClothShape2 and change the preset of the cloth to Concrete.



Step 6
Press the play button now and you will see the ball is tearing the cloth where it strikes.



Conclusion
In the next part of the tutorial, I'll show how to create a character's cloth using nCloth.