Understanding Particles and Dynamics in Maya—Part 3
Preview
1. Basic Rigid Body Simulation
Step 1
Open Maya.
Step 2
Go to Curves > EP Curve Tool and draw the curve in the side view as shown in the following image.
Step 3
With the curve selected, go to Surfaces > Revolve to create the bowl shape in the viewport.
Step 4
Create some basic shapes beside the bowl as shown in the following image.
Step 5
Put all shapes over the bowl. You can randomize their position and scale also.
Step 6
Draw a plane beneath the bowl.
Step 7
With all shapes selected (except the ground plane), go to Soft/ Rigid Bodies > Create Active Rigid Body.
Step 8
With the ground plane selected, go to Soft/Rigid Bodies > Create Passive Rigid Body.
Step 9
The basic set up is done. The small objects are supposed to fall down and get accumulated in the bowl. But when you hit the play button to see the simulation, nothing happens.
This is due to the absence of gravity field which is yet to be applied. So, with all small objects selected, go to Fields > Gravity to apply the gravity.
Step 10
Now hit the play button and you will see all small objects falling down and getting accumulated inside the bowl.
2. Initial Velocity
Step 1
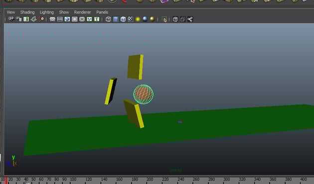
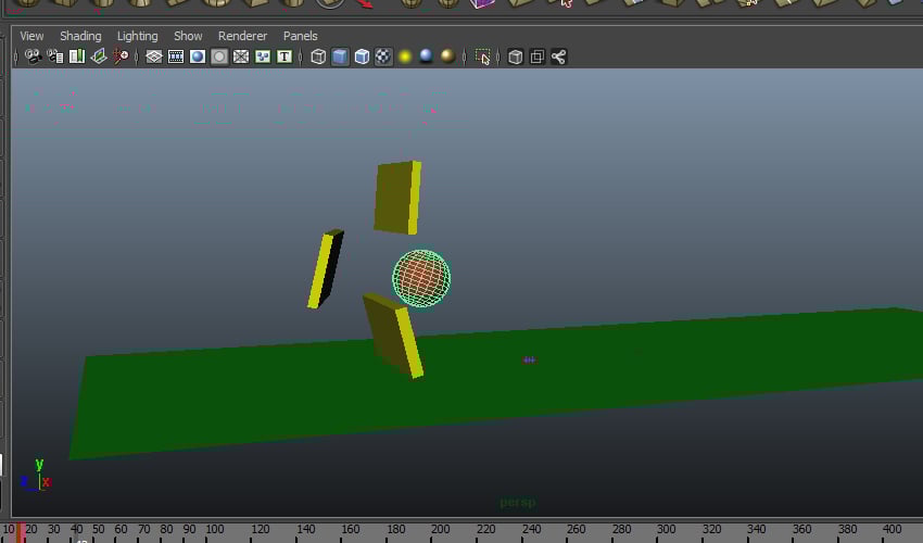
I made a new scene to demonstrate the Initial Velocity effect. This scene contains a ground plane, three blocks on one another and a ball.
Step 2
With all shapes selected (except the ground plane), go to Soft/Rigid Bodies > Create Active Rigid Body.
Step 3
With the ground plane selected, go to Soft/Rigid Bodies > Create Passive Rigid Body.
Step 4
With the blocks and the ball selected, go to Fields > Gravity to apply the gravity.
Step 5
Hit the play button to simulate the dynamics and wait for all objects to settle down on the ground.
Step 6
When all objects get settled on the ground plane, just stop the simulation. At that very frame, select all objects and go to Solvers > Initial State > Set for Selected.
Step 7
With the ball selected, go to Channel Box/Layer Editor and set the Initial Velocity Z value to 25.



Step 8
Press the play button and you'll see the ball is colliding with the blocks.



3. Impulse
Step 1
Impulse is like a push. You can push the object at a specific point of time and it will act accordingly. But you need to stop the object too otherwise it will keep moving infinitely until you stop it.
I have taken the previous scene for example. Here I have to push the ball and stop it too. I have set the Initial Velocity Z value to 0 again, so that there is no motion in the ball.
Step 2
With the sphere ball selected, set the Impulse Z value to 5. Hit the play button and you will see the ball breaks the blocks in a rapid motion and doesn’t stop.
Step 3
To stop the ball, you need to do certain key framing. With the ball selected, go to 48th frame and set the Impulse Z value to 0 and with the right click, select Key Selected option. It will add a key frame at the 48th frame.
Step 4
Now, go to 50th frame and set the Impulse Z value to 25 and with the right click, select Key Selected option.
Step 5
Now, go to 52nd frame and set the Impulse Z value to 0 again, and with the right click, select Key Selected option.
Step 6
Now hit the play button and you will see the ball is colliding with the blocks and stops after some time.
4. Key Framing Active
Step 1
You can also animate the ball manually for some
time and then let the dynamics take over. In this case, set the Active
value of the sphere ball to 0 to make it off.
Step 2
Animate the Translate Z value from 0 to 20th
frame.
Step 3
Go to 17th frame and key frame the Active
value to 1 to make it on.
Step 4
Press the play button and you'll see the
combination of manual key frame animation and dynamics taking over after a
certain frame.
Conclusion
In the next part of the tutorial, I'll show how to delve into more deeper in Dynamics in Maya.