Understanding Particles and Dynamics in Maya—Part 16
Preview
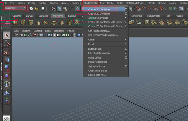
1. Creating a Fluid Dynamics Container
Step 1
Open Maya.



Step 2
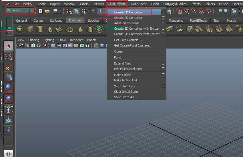
Jump in Dynamics
mode. Go to Fluid Effects > Create 3D Container and draw a 3D fluid
container in the view port as shown in the following image.
Step 3
Go to fluidShape1 attribute and set the value of Base Resolution to 50. Set the values of Grid Size to 10 each.
Step 4
Go to Container
Properties. Set the options of Boundary X to None, Boundary
Y to –Y Side and Boundary Z to None.
Step 5
Change the values of Temperature
and Fuel to Dynamic Grid.
Step 6
Go to fluidShape1 attribute
and under Display rollout, set the Boundary Draw option to Bounding
box.
Step 7
Under Dynamic
Simulation rollout, set the High Detail Solve option to All Grids
and set the value of Solver Quality to 40.
Step 8
Go to Auto Resize
to turn on Auto Resize option and turn off Resize Closed Boundaries
and Resize in Substeps options. Set the values of Auto Resize
Threshold to 0.002 and Auto Resize Margin to 5.
2. Creating Emitter
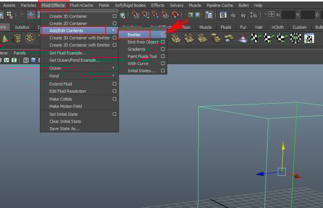
Step 1
With the fluid container
selected, go to Fluid Effects > Add/ Edit Contents > Emitter and
click on the option box.
Step 2
In the Emitter
Options window, set the Emitter type to Volume and Emitter
Shape to Sphere. Click on Apply and Close.
Step 3
A spherical emitter icon
appears in the view port. Put the emitter icon on the grid.
3. Attribute Keyframes
Step 1
Animate the value of Scale. With the emitter selected, set the value of Scale to 1 at the first frame and click on Set Key. Go to the fifth frame and set the value to 3.
Go to the sixth frame and set
the value back to 0.



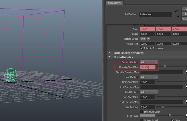
Step 2
With the fluid container selected, set the value of Density/ Voxel/Sec to 50 at the first frame. Keep the same value at the tenth frame also.
At the eleventh frame, set the value to 0.
Step 3
Set the value of Heat/ Voxel/ Sec to 100 at the first frame. Keep the same value at the tenth frame also.
At the eleventh frame, set the value to 0.
Step 4
Set the value of Fuel/Voxel/Sec to 10 at the first frame. Keep the same value at the fifth frame also.
At the sixth frame, set the value to 0.
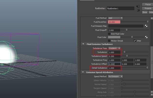
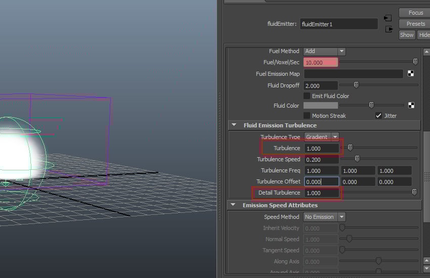
Step 5
Go to Fluid Emission Turbulence rollout and set the values of Turbulence and Detail Turbulence to 1.
Go to Lighting rollout and turn on Self Shadow option set the value of Shadow Opacity to 1.
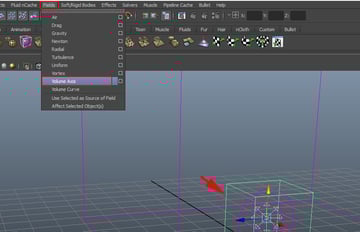
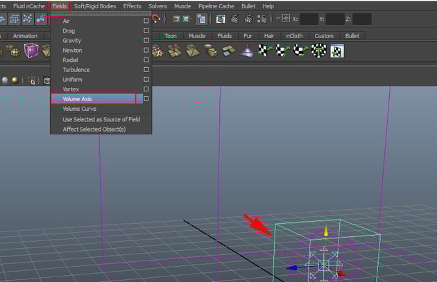
Step 7
Go to Field > Volume Axis and draw an icon in the view port.
Step 8
Set the value of Volume Shape to Sphere.
Step 9
Go to Volume Speed Attributes rollout and set the values of Away From Center to 50, Along Axis to 15, Turbulence to 5 and Detail Turbulence to 1.
Step 10
Go to Window > Relationship Editors > Dynamic Relationships.
Step 11
In the Dynamic Relationships Editor, select fluid1 and volumeAxisField1.
Close the window.
Step 12
Go to Content Details > Density rollout and set the value of Density Scale to 1, Dissipation to 0.100, Diffusion to 0.025 and Noise to 0.010.
Step 13
Go to Velocity rollout and set the value of Swirl to 15.
Step 14
Go to Turbulence rollout and set the values of Strength to 0.025 and Frequency and Speed to 0.5.
Step 15
Go to Temperature rollout and set the values of Buoyancy to 12, Dissipation to 0.5 and Turbulence to 5.
Step 16
Go to Fuel rollout and set the values of Reaction Speed to 0.005, Air/ Fuel Ratio to 21, Ignition Temperature to 1 and Light Released to 1.
Step 17
Go to Shading > Color rollout and set the color as shown in the following image. Set the values of Color Input to Density and Input Bias to 1.
Step 18
Go to Opacity rollout and set the Opacity value as shown in the following image.
Step 19
Hit the Play button for explosion simulation. Render the frame and you will see a high detailed rendered frame of explosion as shown in the following image.
Conclusion
In the next part of the series, I'll show you how to create thick and volumetric clouds using fluid dynamics in Maya.