Understanding 3D Camera Tracking: Part 6
Preview
1. Tracking Footage in SynthEyes
Preview
Step 1
Open the SynthEyes software.



Step 2
Before tracking the footage, you'll need to set the preference. Since, you will work in Maya later so the preferences must be set according to Maya.
Go to
Edit > Edit Preferences.



Step 3
Set the Axis as Y Up (Maya), Default Export Type as Maya
ASCII Scene, Maya Axis Ordering as XYZ and then click on OK.



Step 4
To load the footage to track, click on Open File icon.
Alternatively, press Ctrl-O keys.



Step 5
This opens a browser window. Navigate to the location where you have saved
the files. The footage is in an image sequence, so select the first file and then click on Open.



Step 6
This opens the Image Settings window. Here you set frame rate of the footage, pixel aspect ratio and lens settings. I have set the Frame Rate to 24 fps.



Step 7
SynthEyes loads the footage in its timeline. There are several white plus
signs on the table in the scene. These act as good tracking markers.



Step 8
Press Auto button to start the automated tracking process.



Step 9
The software starts tracking the scene. You can see the process as shown in the following image.



Step 10
Syntheyes finishes the tracking task within a couple of seconds and generates the camera and tracking data as well.
But, you can see the camera is
not facing in the right direction. You need to setup the correct co-ordinate
system before exporting the camera data to Maya.



Step 11
To setup the correct co-ordinates, click on the Co-ordinate Control System Panel icon.
Alternatively, press F8 key.



Step 12
First click on the 3 icon and then click on
a good tracking point to set it as the origin.



Step 13
Next, click on another point to make it the reference point for the XY plane.



Step 14
Finally, click on one more point to make it the reference point for the Z direction.
As soon as you click on it, a dialogue box appears and asks you to finalise the coordinate system. Click on Yes.



Step 15
Another window appears which confirms the solving is done. Click on OK button.



Step 16
And now you will see the camera is pointing in the right direction. All the
tracking points are now placed on the grid. This confirms that the tracking has
been done successfully. Now you are ready to export the camera to Maya.



Step 17
Go to File > Export > Maya ASCII Scene.



Step 18
Save the script as Maya Tracker.



2. Setting up the Tracked Camera Data in Maya
Step 1
Open Maya.



Step 2
Open Maya Tracker file.



Step 3
With the camera selected, go to Panel > Look Through Selected. This way, you'll see the scene from the camera point of view.



Step 4
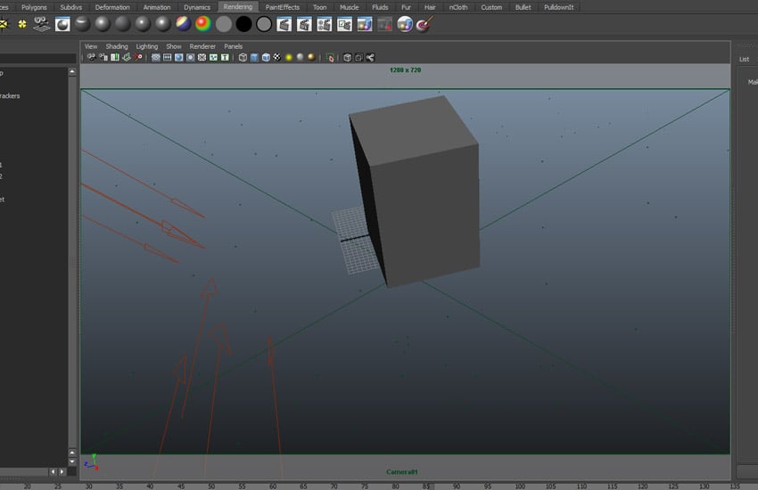
For testing purpose, I've created a polygon cube and some lights in the
scene as shown in the following image.



Step 5
I have also created a ground plane for matte shadow.



Step 6
Render the frames in PNG format to get the alpha channel.



Step 7
You can check the tracking accuracy of the rendered frames in After Effects. Import both the live action footage and the rendered frames in After Effects and set the layers accordingly.
Once you press the Play button, you will see the rendered frames are actually following the live footage perfectly.



Conclusion
In the next part of the tutorial, I'll show how to track the footage in SynthEyes and then work in 3ds Max.