Rigging of Hulk: Part 2



1. Creating Layers
Step 1
Start Maya and open the file which was saved in the last part of the tutorial.



Step 2
Create two layers for body and pant mesh and keep both layers in template mode for wire frame.



2. Creating Leg IKs
Step 1
To
start creating IKs, jump in the Animation
mode. Go to Skeleton > IK Handle Tool
and click on its option box.



Step 2
In
the IK tool attributes panel, change the Current
solver to ikRPsolver (Inverse
Kinematic Rotate Plane solver).



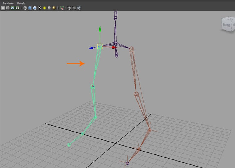
Step 3
With ikRPsolver handle tool selected, click on L_Thigh_jnt01 joint and click on L_Heel_jnt01 joint. It creates the green colored IK as shown in the following image.



Step 4
With the IK tool selected, change the Current solver to ikSCsolver (Inverse Kinematic Single Chain solver).



Step 5
With the ikSCsolver handle tool selected, click on L_Heel_jnt01 joint and then click on L_Toe_jnt01.
Repeat the process by clicking on L_Toe_jnt01 joint and then click on L_ToeTip_jnt01 joint. It creates two IKs.
Turn off the visibility of pant and body layers to see the IKs clearly as shown in the following image.



Step 6
Rename the IKs as L_Ankle_IK01, L_Foot_IK01 and L_Toe_IK01 as shown in the following image.



Step 7
Following the same way, create the IKs for the right side also.



Step 8
With the ikRpsolver selected, first click on R_Thigh_jnt01 joint and then click on R_Heel_jnt01 joint.



Step 9
With ikSCsolver handle tool selected, first click on R_Heel_jnt01 joint and then click on R_Toe_jnt01.
Again, click on R_Toe_jnt01 joint and then click on R_ToeTip_jnt01 joint.



Step 10
Rename the IKs as R_Ankle_IK01, R_Foot_IK01 and R_Toe_IK01.



3. Creating Spine IK
Step 1
Go to Skeleton > IK Spline Handle Tool.



Step 2
With the IK Spline Handle Tool selected, first click on Spine_jnt01 and then click on Neck_jnt01 to create spine IK as shown in the following image.



Step 3
Rename the IK as Spine_IK_01.



Step 4
It is to be noted that whenever you apply IK Spline Handle Tool, the spline is created with four control vertices.



4. Creating Hands IKs
Step 1
For creating clavicle IK, go to Skeleton > IK Handle Tool and click on the option box.



Step 2
In
the IK tool attributes panel, set the Current solver to ikSCsolver (Inverse Kinematic Single
Chain solver).



Step 3
With ikSCsolver selected, click on L_Clavicle_jnt01 and then click on L_Arm_jnt01 to create IK handle.



Step 4
Rename it as L_Clavicle_IK_01.



Step 5
Set the Current solver to ikRpsolver.



Step 6
With
ikRPsolver selected, click on L_Arm_jnt01 and then click on L_wristTwist_jnt01.



Step 7
With the newly created IK handle selected, go to Window > Hypergraph:Hierarchy.



Step 8
In the Hypergraph Input Output window, click on the Input and Output connections button to view all connected components as shown in the following image.



Step 9
Select effectors component of IK as highlighted in the following image.



Step 10
Turn on Snap to points button on the status bar and then with Move tool selected, hold down middle mouse button and drag it on the L_wrist_jnt01 to snap it as shown in the following image.



Step 11
In the Hypergraph Input Output window, select IK handle as shown in the following image.



Step 12
Rename the IK as L_Hand_IK_01.



Step 13
In the IK tool attributes panel, set the Current solver to ikSCsolver.



Step 14
For applying another IK, set the Current solver to ikRPsolver.



Step 15
Following
the same way, create hand IK for the right side hand as shown in the following
image.



Step 16
With the IK handle selected, go to Window > Hypergraph:Hierarchy.



Step 17
In
the Hypergraph Input Output window, click on Input and Output connections button to view all connected
components. After that, select effectors
component as highlighted in the following image.



Step 18
Turn on Snap to points button on the status bar and then with Move tool selected, hold down middle mouse button and drag it on the R_wrist_jnt01 to snap it as shown in the following image.



Step 19
Turn off Snap to point button on the status button bar.



Step 20
Rename the IKs as R_Clavicle_IK_01 and R_Hand_IK_01.



5. Creating Head IKs
Step 1
For creating head IK, go to Skeleton > IK Handle Tool.



Step 2
With the IK Handle Tool selected, first click on Neck_jnt01 and then click on Head_jnt01.



Step 3
Rename the IK as Head_IK_01.



Step 4
In this way, creating IKs for all joints is completed.



6. Applying Skin Modifier
Step 1
Now to apply the skin modifier. Turn on visibility of both mesh layers
as shown in the following image.



Step 2
Select all meshes and the Root_jnt01 joint together as shown in the following image.



Step 3
Go to Skin > Bind Skin > Smooth Bind.



Step 4
Go
to Shading menu in the panel menu
bar and turn on Smooth Shade All and
X-Ray joint options.



Step 5
To test the applied skin modifier, select and rotate the neck joint a little bit. You can see the head mesh is not deforming properly with hair mesh and eye balls.



Step 6
You
need to parent the eye balls and hair mesh. Therefore, with the hair mesh selected,
go to HeadTip_jnt and press P key to parent them as shown in the
following image.



Step 7
Follow
the same procedure with eye balls. With both eyes’ balls selected, hold down Shift
key and then select Head_jnt01 and
press P key to parent them.



Step 8
To
test the skinning of the head, select and rotate the Head_jnt01 joint. This time both eye balls and head mesh rotate with the joint as shown
in the following image.



Step 9
You can apply a temporary material on the eyes balls to look better. So, with both eyes balls meshes selected, do a right click and select Assign Favorite Material > Blinn as shown in the following image.



Step 10
Follow the same procedure for the pupils of the eye balls but apply the black color as shown in the following image.



Step 11
Now
it looks like as shown in the following image.



Step 12
In this way, creating IKs and applying skin modifier have been completed.



Conclusion
In the next part of the tutorial, I'll show you how to create various controls for animation.