"Next-Gen Armored Car" Day 1



Over the course of this extensive 7 day series. Shray Khanna will guide you through the entire process of creating a next-gen, low poly vehicle using Maya and Photoshop. Throughout the series, Shray covers the complete next-gen pipeline in detail. Starting with the low poly modeling in days 1 & 2, and then moving onto uv mapping, high poly modeling, baking, and finally texture creation.
Also available in this series:
- "Next-Gen Armored Car" Day 1
- "Next-Gen Armored Car" Day 2
- "Next-Gen Armored Car" Day 3
- "Next-Gen Armored Car" Day 4
- "Next-Gen Armored Car" Day 5
- "Next-Gen Armored Car" Day 6
- "Next-Gen Armored Car" Day 7
Step 1
Whenever we plan to do a vehicle in 3d the very first and necessary step is to properly set up the blueprints first. So the blueprints for this Armored Car (Staghound) can be found on online (you can easily find them on www.the-blueprints.com ) when searching for T17E1 Staghound Armored Car. So now to make sure that these blueprints match correctly to each one of its orthographic views, what we can do is to take these images into Photoshop and with the help of a ruler, we can match the contours and dimensions of the images. (It's very simple and to save time I have already done this.)



Step 2
Now that we have made sure that our blueprints are matched correctly in photoshop, our second task is to use these as image planes in the Maya viewports. Open the Four-View layout, and in the Side view go to "View>Image Plane>Import Image”, and import the ‘Armored Car Side’ image.



Do the same for remaining viewports (i.e. front and top).
Step 3
Now if for some reason one of our images came out bigger than the other, and all the images will be at the grid center by default. To fix this, we have to move the positions of them accordingly to model our asset. To do this we have to drag select any one image, and then in the "Channel Box" under the Inputs for the Image plane, we can raise it's center X value so that it will be pushed away from the center
Repeat the same step for the top and front image planes to position them or to scale them if necessary (Using the width and height scaler) according to your viewports. And then you'll have your images setup properly.



Step 4
Now create a polygon cylinder, go to "Create>Polygon Primitives>Cylinder".



Step 5
In the Channel Box, under the Inputs for the Cylinder, enter about 0.3 for the "Radius", 1 for "Height", 12 subdivisions for the "Width", and 1 for subdivision for the "Height".



Step 6
Now go into your side view and enable your "X-ray view" from "Shading>X-ray".
This will make your model see-through so that you can view your image plane easily, and match the contours.



Step 7
Move the cylinder over the image, and then start matching the outline of the model by editing the vertices. You can do this by "holding down the Right mouse button on the cylinder and choosing Vertex". Use the move and scale tools. These are the keyboard shortcuts for them. (W-move, R-scale, E-rotate.)



Step 8
Now go into face mode by ""holding down the Right mouse button and choosing face", and then select these end faces.



Step 9
Now go to "Edit Mesh>Extrude". When using extrude make sure the option "Keep Faces Together" is ticked on, this will keep all the extruded faces together.



Step 10
Move the extruded faces using the gizmo that appears after extruding. And move them until they match the contour of the side blueprint, as shown.



Step 11
Now go to "Vertex" mode and scale the vertices up using the scale gizmo (R) and match it to our side blueprint.



Step 12
Select the end faces and extrude them again, move them according to the blueprint.



Step 13
Now go to "Panels>Orthographic>Top", and make sure the model is also matching up with the other blueprints.



Step 14
Click on the "Wireframe on Shaded" mode button, so that you can see the wireframe of the mesh.



Step 15
Now go to "Create>Polygon>Cube".



Step 16
Create a new "Cube" by dragging the box over the blueprint.



Step 17
Now Go to "Panel>Orthographic>Front" View and match the cube (using vertex mode) to the front blueprint, as shown.



Repeat the same step and match the cube to the Top view as well.
Step 18
Now remember Drawn blueprints do not always match from all the angles, so you'll have to make a decision on which ones you'd like to follow. Now in vertex mode match the Lower contour of the cube.



Step 19
Now select the bottom face, and extrude it to match the shape from side blueprint.



Step 20
Now Move the extruded vertices to match the side blueprint shape, as shown below.



Step 21
Now select the bottom face and extrude it again.



Step 22
Now repeat the same extrusion two more times, and then move the vertices to match the shape with the side blueprint.



Step 23
Go to the "Front" view and match the contour. If it’s not easily visible on the Blueprint, it's a good idea to follow some real reference images to help you see these details. I recommend using Google Image search!



Step 24
Now got to "Edit Mesh>Insert Edge Loop Tool".



Step 25
You can click and drag to position the edge loop.



Step 26
Now Use the Insert Edge Loop Tool again and place edge loops on both corners, as shown.



Step 27
Select the two corner vertices on each side simultaneously and scale them to round out the corners.



Step 28
Now move them downwards on the Y-axis to get the proper roundness.



Step 29
Now go to the "Side" view, you’ll find the front vertices are not following the angle of the edge correctly, so move them forward a little to get the proper slant.



Step 30
We should also not forgot that this is a game model, so we need to remove unnecessary polys. Select these edges on the front and back of the model.



Step 31
Now Go to "Edit Mesh>Delete Edge/Vertex" to delete the selected edges.



Step 32
Now Go to "Select>Select Edge Loop Tool".



Step 33
Double click on an edge and it will select the entire loop, do this on both sides, to select both loops.



Step 34
Now again go to "Edit Mesh>Delete Edge/Vertex" to get rid of these extra edges.



Step 35
Now Select the front and rear edges of the horizontal edge loop as shown below, and delete them.



Step 36
Now go to "Edit Mesh>Split Polygon Tool".



Step 37
Click on the upper edge and drag the pointer to the center vertex. Then do the same for the lower edge. Repeat this step until you have the edges shown in the 2nd step below.



Do the same to the rear part, so there won’t be any faces left with more than 4 sides.
Step 38
Now select your Insert Edge Loop Tool again and place an edge like this.



Step 39
Now select the two middle faces and extrude them, then scale them horizontally as shown.



Step 40
By doing so (Scaling horizontally only.) There are a few hidden faces, you can see them by moving the selected faces like so.



Step 41
There are many ways to get rid of these hidden faces, so now undo the movement of the faces, and use the Split Polygon Tool to create edges like this. And do the same for the bottom two open edges.



Step 42
Now go to "Vertex" mode and select the vertices on the newly created edges.



Step 43
Go to "Edit Mesh>Merge". To merge the selected vertices together, this will remove the hidden faces.



Step 44
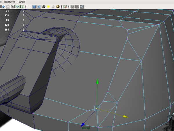
Select the center faces and extrude them twice.



Step 45
Now go to the "Side" view and match the shape correctly. Move the rear vertices further so that there won't be any gap left.



Step 46
Select the top faces and extrude them.



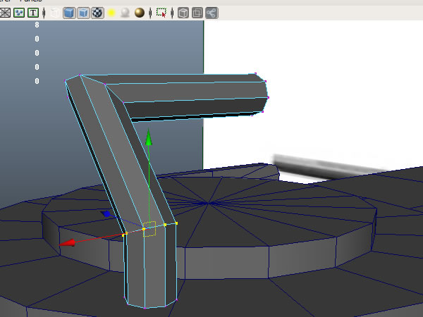
Step 47
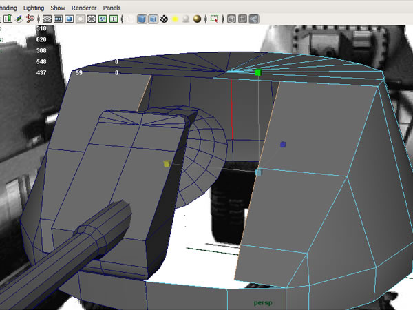
Now select your turret and go to "Face" mode, select the front faces, extrude and scale them as shown.



Step 48
Extrude the selected faces again and move them inside the barrel.



Step 49
Now with the same face selection go to "Edit Mesh>Merge To Center".



Step 50
Now one more thing to remember. Maya keeps a history of every move you make, so we have to delete it’s History to optimize the file. To do this, Select the Meshes you want to Delete History on and go to "Edit>Delete By Type>History".



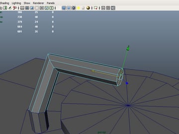
Step 51
Now Go to "Create>Polygon Primitives>Sphere".



Step 52
Go to the "Side" view and match your created Sphere to the blueprint, like so.



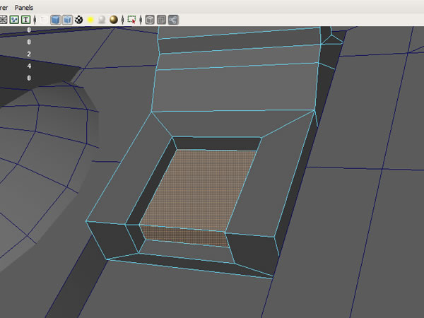
Step 53
Now Select the faces shown and delete them, as they will be covered by the rear mesh.



Step 54
Now Create a new"Cylinder" in the top view like this.



Step 55
Go to the "Side" view again, and match the position of the cylinder, match the width of it by moving the vertices.



Step 56
Select the bottom faces of the cylinder and delete them, as they’ll be hidden by the base.



Step 57
Now in the "Side" view, select the top faces and extrude them. Match them according to the blueprint.



Step 58
Now select the vertices in the "Side" view and move them so the vertex is lined up with the corner on the blueprint, like below.



Step 59
Now select the Split Polygon Tool and insert an edge from the corner vertex to the lower edge, as shown below.



Step 60
Now using the Split Polygon Tool again, create the same edges on the other side as well. Then split across the top faces like this, to connect them.



Step 61
Now select the faces inside the edges we just created and delete them.



Step 62
Do remember to get rid of any extra faces or vertices you encounter while making any complicated shapes. For this one, select these vertices and go to "Edit Mesh>Merge To Center".



Step 63
Now delete the right half of the mesh by selecting half the faces. Move the pivot point of the mesh in "Object" mode by "pressing and holding the D&V keys and moving the pivot towards the center vertex. By middle mouse clicking, it will snap to the vertex. (Explaining the functions- by pressing "D" we go into "Edit Pivot Position Mode" and by pressing "V" we go into "Snap To Vertex Mode").



Step 64
Now got to "Modify>Freeze Transformations". It does as it says, it freezes the transformation information back to zero.



Step 65
You can see the transformations went back to zero. Now go to "Edit>Duplicate Special".Click on the "Small Box" as this will open the "Options" Box.



Step 66
Now in the Options box, Select "Geometry Type>Instance", and set the X-axis "Scale" to -1.00.



Now what "Instance" does is make another copy of the mesh that is mirrored. Now if you edit any component (Vertex/Face/Edges etc) of the mesh, the change will appear on the other side simultaneously.
Step 67
Now select the side edges and extrude them like this.



Step 68
Now extrude the selected edges again, and snap the vertices to remove the gap in between.



Step 69
Now go to a Rear-Side angle in the "Perspective" view, and create an edge like this using the Split Polygon Tool again.



Step 70
Select these faces and delete them.



Step 71
Select the side edge and extrude it, then using the same pivot movement technique as before, move the pivot to the end vertex, and snap it to the lower vertex.



Step 72
Now go to the "Top" view and extrude the selected edge again, and match it to the blueprint.



Step 73
Now go back to the "Side" view and move the extruded vertices according to the side blueprint.



Step 74
Now edit a few vertices to make the curve more prominent. Then in the"Top" view, extrude the edge and again move the vertex to follow the curve, as shown.



Step 75
Extrude the last edge and scale it on the X-axis to make it straight.



Step 76
Now using the Insert Edge Loop Tool again, insert an edge in continuity to the previous loop. Then go to "Vertex" mode and select these vertices and merge them using Merge To Center



Step 77
Select the side edges and extrude them, move them just opposite the middle edge.



Step 78
Extrude them again and move them to the center
Step 79
Now snap the rear vertices to get rid of the gap that occurred after extruding the edges.



Step 80
Now insert another edge using the Insert Edge Loop Tool.



Step 81
Now select your Scale tool and go to "Display>UI Elements>Tool Settings". This will open a tool settings box on the left. In it, check the "Discrete Scale" option. This will snap scale the edge to any axis you need. (Uncheck this option when not required).



Step 82
Now scale the edge in the X-axis, and you’ll see it will straighten because of the Discrete Scale option.



Step 83
Now using the Split Polygon Tool, connect the open vertex to the continued edge.



Step 84
Now Go to "Edit Mesh>Append Polygon Tool".



Step 85
Select the rear open edge and click on the opposite edge, this will fill the gap between these two edges.



Step 86
Select the edge of the gap, and go to "Mesh>Fill Hole".



Step 87
Now what "Fill Hole" does is fill the hole with a new face, but it didn't’t tessellate it. So now this face has more than 4 sides which is bad geometry for a game asset. So to fix this, select the face and go to "Mesh>Triangulate".



Step 88
Now that we've triangulated the face completely, we don't need all the triangles it created. So to get rid of the additional triangles, we can either do it manually or go to "Mesh>Quadrangulate" with the faces selected .That will remove any additional triangles and convert it to quads.



Step 89
Now go to "Front" view and follow the Hatch extrusion using the Split Polygon Tool.



Step 90
Now select the vertices you’ve just drawn and merge to the edge below, as we don't need two separate edges so close together.



Step 91
Now using the Split Polygon Tool, connect all the loose vertices so there wont be anyN-gons (Polygons with more that 4 sides).



Step 92
Now select these center faces and extrude them, then scale them in a bit. As shown.



Step 93
Now select these 2 center faces and delete them.



Step 94
Now Go to "Select>Select Edge Ring Tool", and then double click on the edge to select the complete ring.



Step 95
Now Go to "Select>Convert Selection>To Faces".



Step 96
Now extrude these faces and move them down.



Step 97
Now select both meshes and go to "Mesh>Combine".



Step 98
Select the center edge vertices and snap scale them in the X-axis, using the "Descrete Scale" option again, then merge them using Merge vertex/Edge option.



Step 99
Now using the Split Polygon Tool make a shape like this, and extrude these faces inwards.



Step 100
Now go to the "Side" view and create a new "Cube", place it inside the extrusion you just created, and extrude it’s top face, then move the vertices to get the shape shown.



Step 101
Now select the front edge of the mesh and extrude it six times to create this shape.



Step 102
Now press "Alt+h" to "hide unselected meshes". And extrude the edge one more time, then go into "Vertex" mode, select these vertices and merge them.



Step 103
Now select these edges and Fill the hole.



Step 104
Now with the same selection, Triangulate and Quadrangulate once again. Then select the extra rear faces and delete them.



Step 105
Now select the 2 faces shown below and extrude, then scale them in the X-axis. Select the edges and move them to get this shape.



Step 106
Now select these faces and extrude them, move them inwards like this.



Step 107
Select the main mesh and click on "Make Live", this mill make the mesh alive so you can draw any mesh interactively upon the surface of another mesh.



Step 108
Now Create a "Polygon Cylinder" and draw it on the surface.



Step 109
Duplicate the same cylinder and place it above the first one, scale it down a bit. And delete the bottom faces of both cylinders.



Step 110
Create another new cylinder on top of this cylinder, using the Make Live option again, and set the number of sides to "8".



Step 111
Duplicate the same cylinder, move it upwards and rotate as shown.



Step 112
Now go to the "Polygon" tab and change it to "Animation". Then select the top vertices of the lower cylinder and go to "Create Deformer>Lattice".



Step 113
A square shaped deformer will appear over the selected vertices, you can go to it's "Lattice Point" mode by using the same right Click HOLD method as before, and choosing "Lattice Point". In order to move any lattice points, go to the movement options "Display>UI Elements>Tool Settings" while using the movement tool. Select "Move Axis to World".



Step 114
Now from the "Side" view select the lattice points and match the shape according to the upper cylinder's angle.



Step 115
Now select all the hidden faces on both cylinders and delete them.



Step 116
Now select the upper cylinder's topmost vertices and apply a lattice to them, you'll see that it's not aligned to the cylinder's angle correctly. To do this, go to "Window>Outliner".



Step 117
Now in the Outliner select "ffd1Lattice & ffd1Base".



Step 118
Rotate the selected lattice to make it align correctly with the cylinder's angle. Then scale it to the minimum (Vertically) and to the maximum (Horizontally) just to cover the selected vertices.



Step 119
Now change the "Move axis" of the movement tool to "Object", and from a rear perspective view, move the selected lattice points upwards a little.



Step 120
Select the faces shown below and extrude them, moving them on the X-axis.



Step 121
Now Combine the upper and the lower cylinders together, and merge the joint vertices using "Merge Vertex/Edge".



Step 122
Now select the mesh and go to "Mesh>Mirror Geometry".



Step 123
In the options box, change the "Mirror Direction" to -X.



Step 124
Now because of a threshold issue, all your mirrored geometry's close vertices will be merged together. To overcome this problem go into the "Channel Box/Layer Editor>INPUTS>polymirror1" and change the "Merge Threshold" to 0.01.



Step 125
Now combine all 3 meshes together to create the completed lid. Then duplicate it using "Shift+D", and place it on the other side as shown.



Step 126
Now create another "Cylinder" with 8 sides (near the left lid) and extrude the top faces, then merge the faces to the center as shown.



Step 127
Now create another "Cylinder" with 8 sides on top of it, and then duplicate that cylinder and place it horizontally by rotating it 90 degrees.



Step 128
Now create another "Cylinder" with 12 sides and place it parallel to the hatch. Using the "Extrude" faces command, scale and the movement tools, create this shape.



As I have covered all the basics now, these kinds of shapes can easily be achieved without following a step by step procedure.
Step 129
Now create another "Cylinder" with 5 sides at the right corner of the hatch, extrude the faces to have the curve follow the beading in the "Top" view. As shown below.



Step 130
Complete the curve using the "Extrude", "Rotate" and "Movement" tools, following the shape in the "Top" view. Then connect the ends by Merging the verticies together. As shown.



Step 131
Create another "Cylinder" with 8 sides on the surface. Then create a "Cube" over it to create a holder for the lid.



Step 132
Extrude the Cube's face multiple times to create a belt like shape. As shown in the steps below.



Step 133
Combine the belt shape with the cylinder below and duplicate it. Place them on the lid as shown.



Step 134
Combine the belt pieces with the lid now and duplicate it, change the "Scale" on X to -1.



Step 135
Now in the "Top" View, edit the whole shape to match the blueprint.



Conclusion, Day 1


