Scroll to top
4 min read
Final product imageFinal product imageFinal product image
What You'll Be Creating

1. Creating Wire Structure

Step 1

Open 3ds Max. Go to Create panel > Cylinder and draw a cylindrical shape in the Perspective viewport.

Creating a CylinderCreating a CylinderCreating a Cylinder
Creating a Cylinder

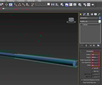
Step 2

Click on the Modifier panel and then set the Radius to 4, Height to 500, Height Segments to 30, and Sides to 20.

Modifying the ParametersModifying the ParametersModifying the Parameters
Modifying the Parameters

Step 3

With pressing Shift key, make an instanced copy of the cylinder. An instanced copy of the object follows each and every change made to the original one.

Cloning the CylinderCloning the CylinderCloning the Cylinder
Cloning the Cylinder

Step 4

With both cylindrical objects selected, apply a Twist modifier onto them.

Applying the Twist ModifierApplying the Twist ModifierApplying the Twist Modifier
Applying the Twist Modifier

Step 5

Change the value of Angle to 1000 and Twist Axis to Y axis. You will see the cylindrical shapes get wrapped on each other.

Changing the Parameters of the Twist ModifierChanging the Parameters of the Twist ModifierChanging the Parameters of the Twist Modifier
Changing the Parameters of the Twist Modifier

2. Creating Knots

Step 1

To  make the knot, first hide the cylindrical shapes for now. Go to Shapes panel, select Helix and draw a helix shape in the Perspective viewport.

Creating Helix ShapeCreating Helix ShapeCreating Helix Shape
Creating Helix Shape

Step 2

Set the Helix parameters values as shown in the image below. These may vary in your case.

Changing the Parameters of the HelixChanging the Parameters of the HelixChanging the Parameters of the Helix
Changing the Parameters of the Helix

Step 3

Open the Rendering tab of the Helix and then turn on Enable in Renderer and Enable in Viewport option. Set the Thickness value to 18.

Thickening the HelixThickening the HelixThickening the Helix
Thickening the Helix

Step 4

Apply an Edit Poly modifier on the helix shape.

Applying the Edit Poly ModifierApplying the Edit Poly ModifierApplying the Edit Poly Modifier
Applying the Edit Poly Modifier

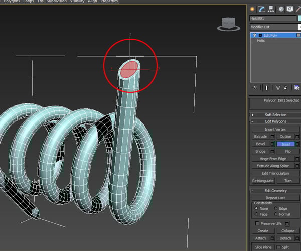
Step 5

Being in Polygon mode, select the indicated face of the helix shape.

Selecting the FaceSelecting the FaceSelecting the Face
Selecting the Face

Step 6

Select Extrude option and then keep extruding the selected polygon four to five times as shown in the image.

Extruding the Selected FaceExtruding the Selected FaceExtruding the Selected Face
Extruding the Selected Face

Step 7

At last, extrude the face and rotate it a bit.

Rotating the Extruded FaceRotating the Extruded FaceRotating the Extruded Face
Rotating the Extruded Face

Step 8

With the end face selected, Inset it twice.

Applying Inset to the Extruded FaceApplying Inset to the Extruded FaceApplying Inset to the Extruded Face
Applying Inset to the Extruded Face

If you apply TurboSmooth modifier onto it, it will look quite smooth and sharp.

Applying TurboSmooth ModifierApplying TurboSmooth ModifierApplying TurboSmooth Modifier
Applying TurboSmooth Modifier

Step 9

Do same with the other side's poly face too.

Doing the Same Thing with the Other Sides Poly Face TooDoing the Same Thing with the Other Sides Poly Face TooDoing the Same Thing with the Other Sides Poly Face Too
Doing the Same Thing with the Other Sides Poly Face Too

After applying TurboSmooth modifier onto the knot, it looks quite smooth and sharp.

Applying the TurboSmooth ModifierApplying the TurboSmooth ModifierApplying the TurboSmooth Modifier
Applying the TurboSmooth Modifier

Step 10

With the knot selected, click on Mirror option.

Selecting the Mirror OptionSelecting the Mirror OptionSelecting the Mirror Option
Selecting the Mirror Option

Step 11

It opens the Mirror: World Coordinate settings window. Here select ZX as the Mirror Axis and Instance as Clone Selection option. Finally click on OK. It creates a duplicate and mirrored entity of the knot.

Opening the Mirror Settings BoxOpening the Mirror Settings BoxOpening the Mirror Settings Box
Opening the Mirror Settings Box

Step 12

Now right click on the viewport and then select Unhide All option. Now you need to place and fit the knot properly.

Unhiding AllUnhiding AllUnhiding All
Unhiding All

3. Applying Textures

Step 1

Now it’s time to apply the texture. Press M on the keyboard to open the Material Editor. Select an empty slot and click on Diffuse channel.

Applying Textures to the KnotsApplying Textures to the KnotsApplying Textures to the Knots
Applying Textures to the Knots

Step 2

It opens Material/ Map Browser window. Here select Bitmap map and click on OK.

Applying BitmapApplying BitmapApplying Bitmap
Applying Bitmap

Step 3

Now select the Metallic Texture.jpg file. With both the wires selected, click on Assign Material to Selection icon.

Applying the Metallic TextureApplying the Metallic TextureApplying the Metallic Texture
Applying the Metallic Texture

Step 4

Let’s render the scene. It looks like quite dark and the texture seems a bit stretched.

Checking the Rendered FrameChecking the Rendered FrameChecking the Rendered Frame
Checking the Rendered Frame

Step 5

First of all apply a UWV modifier on both the wires. Keep the Mapping as Cylindrical, Alignment as X and then click on Fit.

Applying UVW MapApplying UVW MapApplying UVW Map
Applying UVW Map

Step 6

Now increase the Tiling values as shown in the image. Render the scene, but still the seams are visible. You need to make the seamless texture in Photoshop.

Increasing the Tiling ValuesIncreasing the Tiling ValuesIncreasing the Tiling Values
Increasing the Tiling Values

4. Creating Seamless Texture In Photoshop

Step 1

Open Photoshop and then import the Metallic Texture.jpg image.

Importing the Metallic Texture in PhotoshopImporting the Metallic Texture in PhotoshopImporting the Metallic Texture in Photoshop
Importing the Metallic Texture in Photoshop

Step 2

Go to Filter > Other > Offset.

Applying the Offset FilterApplying the Offset FilterApplying the Offset Filter
Applying the Offset Filter

Step 3

Here do a little math. Since the original image’s width and height values are 600 px and 800 px respectively so you need to fill here exact the half values. So fill Horizontal value as 300 px and Vertical value as 400 px.

Setting the Values of the Offset FilterSetting the Values of the Offset FilterSetting the Values of the Offset Filter
Setting the Values of the Offset Filter

Step 4

Now take Clone Stamp Tool and start painting the seams.

Applying the Clone and Stamp ToolApplying the Clone and Stamp ToolApplying the Clone and Stamp Tool
Applying the Clone and Stamp Tool

Step 5

Once you finish the painting, you can use this new texture file in 3ds Max without any problem. Save this image.

Finishing the TextureFinishing the TextureFinishing the Texture
Finishing the Texture

4. Finalizing The Scene

Step 1

Now render the scene once again with the new texture applied. You will see the seams problem has gone.

Checking the Rendered FrameChecking the Rendered FrameChecking the Rendered Frame
Checking the Rendered Frame

Step 2

Make several copies of the knots and distribute these evenly on the wire. Now apply the same texture to the knots.

Making Several Copies of the KnotsMaking Several Copies of the KnotsMaking Several Copies of the Knots
Making Several Copies of the Knots

Step 3

Arrange the scene like this. Then apply some lights.

Arranging the SceneArranging the SceneArranging the Scene
Arranging the Scene

Step 4

Apply a couple of Spot lights. It solely depends upon you how you want to lit and render the scene.

Applying Spot LightsApplying Spot LightsApplying Spot Lights
Applying Spot Lights

Step 5

I have done some still compositing in After Effects and applied some effects like Lens Flare, Rays and Depth of Field.

Compositing the Final Scene in After EffectsCompositing the Final Scene in After EffectsCompositing the Final Scene in After Effects
Compositing the Final Scene in After Effects. It's a good idea to play with the After Effects values.

Step 6

This is the final rendered image. Hope you have enjoyed the tutorial :)

Final SceneFinal SceneFinal Scene
Final Scene

Conclusion

In this tutorial I have shown you how to create a barbed wire structure in 3ds Max with using the modifiers only. Modifiers are a great help and sometimes they reduce the amount of work incredibly. You should try all the modifiers available in 3ds Max to see what they do. I hope you have enjoyed the tutorial.