Scroll to top
7 min read
Final product imageFinal product imageFinal product image
What You'll Be Creating

1. Creating the Holder

Step 1

Open the fuel pump file in Maya which was saved in the previous part of the tutorial.

Open MayaOpen MayaOpen Maya
Open Maya

Step 2

To model the fuel nozzle, create a pPlane with Subdivisions Width as 4, Subdivisions Height as 6, Width as 1.5 and Height as 2

Creating a planeCreating a planeCreating a plane
Creating a plane

Step 3

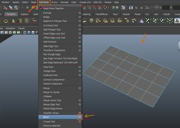
With the five edges selected, go to Edit Mesh > Bevel and click on option box.

Edit Mesh  Bevel Edit Mesh  Bevel Edit Mesh  Bevel
Edit Mesh > Bevel 

Step 4

In the Bevel Options window, keep the values of Width as 0.2000, Segments as 2. Click on Bevel button.

Bevel OptionsBevel OptionsBevel Options
Bevel Options

You can see the offset edges with the main edges.  

offset edgesoffset edgesoffset edges
offset edges

Step 5

With all in-between edges selected, go to Edit Mesh > Delete Edge/Vertex command.

Edit Mesh  Delete EdgeVertex commandEdit Mesh  Delete EdgeVertex commandEdit Mesh  Delete EdgeVertex command
Edit Mesh > Delete Edge/Vertex command

Step 6

With the indicated faces selected, go to Edit Mesh > Extrude command.

Edit Mesh  ExtrudeEdit Mesh  ExtrudeEdit Mesh  Extrude
Edit Mesh > Extrude

Step 7

After applying the extrude command, drag the faces downwards a little bit. 

Drag the faces downwards Drag the faces downwards Drag the faces downwards
Drag the faces downwards 

Step 8

With the left - right border edges selected, extrude these outwards a little bit.

ExtrudeExtrudeExtrude
Extrude

Step 9

Follow the same procedure with the rest border edges also.

Follow the same procedureFollow the same procedureFollow the same procedure
Follow the same procedure

Step 10

Turn on Animation mode. With the mesh selected, go to Create Deformers > Nonlinear > Bend command.

Create Deformers  Nonlinear  Bend Create Deformers  Nonlinear  Bend Create Deformers  Nonlinear  Bend
Create Deformers > Nonlinear > Bend 

Step 11

After applying the Bend deformer, you can see a wire object placed vertically.

BendBendBend
Bend

Step 12

Rotate the wire in the 180 degree angle in X axis.

Rotate the wireRotate the wireRotate the wire
Rotate the wire

Step 13

Keep the Rotate Z value as 90 and Curvature as 2.2.

Rotate the wireRotate the wireRotate the wire
Rotate the wire

Step 14

After bending the poly mesh, go to Edit > Delete by Type > History command to delete the history.

Edit  Delete by Type  HistoryEdit  Delete by Type  HistoryEdit  Delete by Type  History
Edit > Delete by Type > History

Step 15

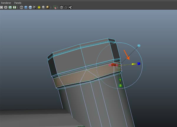
Place the pump holder model at the left side of the fuel pump.

Holder placementHolder placementHolder placement
Holder placement

Step 16

With the indicated edges selected, extrude and drag them up a little bit.

Extrude and dragExtrude and dragExtrude and drag
Extrude and drag

Step 17

Extrude the faces a little bit to add some thickness.

Extrude the facesExtrude the facesExtrude the faces
Extrude the faces

Step 18

Insert several supporting edges and edit them to complete the holder.

Insert several supporting edgesInsert several supporting edgesInsert several supporting edges
Insert several supporting edges

2. Modeling Bolt for Connecting Pump Holder

Step 1

In the Polygons mode, click on cylinder icon and create a small cylindrical shape in the viewport.

Polygons modePolygons modePolygons mode
Polygons mode

Step 2

Set the values of Subdivisions Axis as 6, Subdivisions Height as 1 and Subdivisions Caps as 2.

Set the values Set the values Set the values
Set the values 

Step 3

Place this hexagonal nut at the indicated place.

Place this hexagonal nut at the indicated placePlace this hexagonal nut at the indicated placePlace this hexagonal nut at the indicated place
Place this hexagonal nut at the indicated place

Make another copy of the nut and place it at the other side as well.

Make another copy Make another copy Make another copy
Make another copy 

3. Creating Hand Pump

Step 1

Create a polygon cylinder with the settings as shown under INPUT node in Channel Box/ Layer Editor

INPUT nodeINPUT nodeINPUT node
INPUT node

Step 2

With the cap faces of the cylinder selected, go to Edit Mesh > Extrude command.

Edit Mesh  ExtrudeEdit Mesh  ExtrudeEdit Mesh  Extrude
Edit Mesh > Extrude

Step 3

Scale up the extruded faces a bit outwards.

Scale up the extruded facesScale up the extruded facesScale up the extruded faces
Scale up the extruded faces

Step 4

Press F9 key for vertex selection mode. With the two indicated vertices selected, go to Edit Mesh > Merge command to weld the selected vertices.

Edit Mesh  MergeEdit Mesh  MergeEdit Mesh  Merge
Edit Mesh > Merge

Step 5

Following the same procedure, select and weld each two alternate vertices together as shown in the following image.

Merge the verticesMerge the verticesMerge the vertices
Merge the vertices

Step 6

Merge the triangular faces also.

Merge the triangular facesMerge the triangular facesMerge the triangular faces
Merge the triangular faces

Step 7

For reducing the unwanted edges, select every alternate edges and delete them all. 

Reduce the unwanted edgesReduce the unwanted edgesReduce the unwanted edges
Reduce the unwanted edges

Step 8

With all cap faces selected, extrude once.

Extrude cap facesExtrude cap facesExtrude cap faces
Extrude cap faces

Step 9

Keep extruding and editing the faces to get something like this.

Keep extruding and editing the facesKeep extruding and editing the facesKeep extruding and editing the faces
Keep extruding and editing the faces

Step 10

Insert an edge loop as shown in the following image.

Insert an edge loopInsert an edge loopInsert an edge loop
Insert an edge loop

Step 11

Following the same way, insert edge loops around all triangular faces. 

Insert edge loopsInsert edge loopsInsert edge loops
Insert edge loops

Step 12

To make the hand grip better, insert several more edge loops around the hand grip area.

Insert edge loopsInsert edge loopsInsert edge loops
Insert edge loops

4. Creating Fuel Controller Chamber

Step 1

For modeling the fuel controller chamber, duplicate the grip model polygon mesh and rotate it about 80 degree as shown in the following image.

Duplicate the grip modelDuplicate the grip modelDuplicate the grip model
Duplicate the grip model

Step 2

Select the rig faces as shown in the following image.

Select the rig facesSelect the rig facesSelect the rig faces
Select the rig faces

Step 3

Extrude and scale down the selected faces. 

Extrude and scale down the selected facesExtrude and scale down the selected facesExtrude and scale down the selected faces
Extrude and scale down the selected faces

Step 4

Extrude the same faces once more and edit the edges as indicated in the image below.

Extrude the same facesExtrude the same facesExtrude the same faces
Extrude the same faces

Step 5

Select and delete the bottom faces of the mesh.

Delete the bottom faces Delete the bottom faces Delete the bottom faces
Delete the bottom faces 

Step 6

With the border edges selected, extrude and scale down a bit as shown in the following image.

Extrude and scale downExtrude and scale downExtrude and scale down
Extrude and scale down

Step 7

Keep extruding and editing the edges until you get the shape as shown below. With the last border edges selected, go to Mesh > Fill Hole command to fill the empty space.

Mesh  Fill HoleMesh  Fill HoleMesh  Fill Hole
Mesh > Fill Hole

Step 8

Insert two edge loops as indicated in the image below.

Insert two edge loopsInsert two edge loopsInsert two edge loops
Insert two edge loops

Step 9

With the indicated face loop selected, extrude and scale down a little bit.

Extrude and scale downExtrude and scale downExtrude and scale down
Extrude and scale down

5. Finishing Hand Pump Section

Step 1

After finishing the fuel controller chamber, it’s time to complete the hand pump section. With the handle grip polygon mesh selected, go to Show > Isolate Select > View Selected and turn on the check box.

Show  Isolate Select  View SelectedShow  Isolate Select  View SelectedShow  Isolate Select  View Selected
Show > Isolate Select > View Selected

Step 2

Rotate the indicated border vertices around 25 degree in X axis. 

Rotate the indicated border verticesRotate the indicated border verticesRotate the indicated border vertices
Rotate the indicated border vertices

Step 3

With the cap faces selected, go to Edit Mesh > Extrude command to extrude the selected faces.

Edit Mesh  ExtrudeEdit Mesh  ExtrudeEdit Mesh  Extrude
Edit Mesh > Extrude

Step 4

Keep extruding and sculpting the shape as shown in the following image.

Keep extruding and sculpting the shapeKeep extruding and sculpting the shapeKeep extruding and sculpting the shape
Keep extruding and sculpting the shape

Step 5

Unhide the hidden meshes, so you could model the objects seeing all parts of the mesh. 

Unhide the hidden meshesUnhide the hidden meshesUnhide the hidden meshes
Unhide the hidden meshes

Step 6

Extrude thrice the end part of the object to make it like the injector pipe holder.

Extrude thrice Extrude thrice Extrude thrice
Extrude thrice 

Step 7

The hand pump section is completed now. 

The hand pump section completesThe hand pump section completesThe hand pump section completes
The hand pump section completes

6. Creating Handle and Trigger

Step 1

Create a polycube.

Create a polycubeCreate a polycubeCreate a polycube
Create a polycube

Step 2

Extrude the top and bottom faces as shown in the following image.

Extrude the top and bottom facesExtrude the top and bottom facesExtrude the top and bottom faces
Extrude the top and bottom faces

Step 3

Keep extruding and editing the bottom face and form the indicated shape as shown in the following image.

Keep extruding and editingKeep extruding and editingKeep extruding and editing
Keep extruding and editing

Step 4

Select the inner faces.

Select the inner facesSelect the inner facesSelect the inner faces
Select the inner faces

Step 5

Extrude and scale down the faces a little bit.

Extrude and scale down the facesExtrude and scale down the facesExtrude and scale down the faces
Extrude and scale down the faces

With the indicated faces selected, press G key to repeat the previous extrude command.

Press G keyPress G keyPress G key
Press G key

Step 6

Select a face as indicated in the image.

Select a face Select a face Select a face
Select a face 

Step 7

Extrude the selected face thrice.

Extrude the selected face Extrude the selected face Extrude the selected face
Extrude the selected face 

Step 8

Continue extruding and editing the face to make it as a trigger as shown in the following image.

Continue extruding and editing Continue extruding and editing Continue extruding and editing
Continue extruding and editing 

Step 9

To add details, select the two faces at either sides and extrude a little bit.

Add detailsAdd detailsAdd details
Add details

7. Suspension Spring Modeling

Step 1

Go to Create > Polygon Primitives > Helix command.

Create  Polygon Primitives  Helix Create  Polygon Primitives  Helix Create  Polygon Primitives  Helix
Create > Polygon Primitives > Helix 

With the Helix tool, create a helix polygon object in the perspective viewport.

Helix toolHelix toolHelix tool
Helix tool

Step 2

Set the parameters of the helix as shown in the INPUTS channels. Place the helix shape around the pipe as shown in the following image.

INPUTS channelsINPUTS channelsINPUTS channels
INPUTS channels

Step 3

With the all hand pump parts selected, go to Edit > Group command to make a group of the selected meshes.

Edit  GroupEdit  GroupEdit  Group
Edit > Group

Step 4

After making the group, go to Modify > Center Pivot command to center the pivot of the grouped object. 

Modify  Center Pivot Modify  Center Pivot Modify  Center Pivot
Modify > Center Pivot 

Step 5

Put this hand pump model inside the pump holder. 

Put this hand pump model inside the pump holderPut this hand pump model inside the pump holderPut this hand pump model inside the pump holder
Put this hand pump model inside the pump holder

8. Creating Rubber Pipe Connector

Step 1

Create a polygon cylinder in the side view.

Create a polygon cylinderCreate a polygon cylinderCreate a polygon cylinder
Create a polygon cylinder

Step 2

Keep the values of Subdivision Axis as 16, Subdivision Height as 1 and Subdivision Caps as 3.

INPUT ChannelINPUT ChannelINPUT Channel
INPUT Channel

Step 3

With each alternate central edges selected, press Delete key to delete them all.

Press Delete keyPress Delete keyPress Delete key
Press Delete key

Step 4

With the indicated faces selected, go to Edit Mesh > Extrude command to extrude selected faces.

Edit Mesh  ExtrudeEdit Mesh  ExtrudeEdit Mesh  Extrude
Edit Mesh > Extrude

Step 5

Keep extruding and editing the faces to make something like this.

Keep extruding and editingKeep extruding and editingKeep extruding and editing
Keep extruding and editing

Step 6

Go to Create > CV Curve Tool and click on its options box. In the Tool Settings window, turn on 3 Cubic radio button.

Create  CV Curve ToolCreate  CV Curve ToolCreate  CV Curve Tool
Create > CV Curve Tool

Step 7

In the front view, start creating the curve from the rubber pipe connecter to downwards.

Start creating the curveStart creating the curveStart creating the curve
Start creating the curve

Step 8

Complete drawing the curve line for the rubber pipe model as shown in the following image.

The rubber pipe modelThe rubber pipe modelThe rubber pipe model
The rubber pipe model

Step 9

Edit and arrange the vertices of the pipe something like this. 

Edit and arrange the verticesEdit and arrange the verticesEdit and arrange the vertices
Edit and arrange the vertices

Step 10

First select the indicated faces of the rubber connector and then with pressing Shift key, select the CV curve also. Go to Edit Mesh > Extrude command.

Edit Mesh  Extrude Edit Mesh  Extrude Edit Mesh  Extrude
Edit Mesh > Extrude 

Step 11

At first, it will only extrude the mesh from start to end. You need to increase the extrude subdivisions.

Extrude subdivisionsExtrude subdivisionsExtrude subdivisions
Extrude subdivisions

Step 12

With the extruded mesh selected, go to INPUT section and increase the Divisions to 75

INPUT sectionINPUT sectionINPUT section
INPUT section

Step 13

You might have to edit the starting part of the pipe to make it look better. 

Edit the pipeEdit the pipeEdit the pipe
Edit the pipe

Step 14

Create a small cylinder with Subdivision Axis as 6.

Create a nutCreate a nutCreate a nut
Create a nut

Step 15

Put this nut object above the base plate as shown in the following image. 

Create a nutCreate a nutCreate a nut
Create a nut

Step 16

Do it for all corners of the base plate.  

Nut at all cornersNut at all cornersNut at all corners
Nut at all corners

Step 17

The fuel pump modeling is completed now. In the next part, I will start unwrapping UVs for texture map. 

Complete modelComplete modelComplete model
Complete model

The wireframe look.

Wireframe lookWireframe lookWireframe look
Wireframe look

Conclusion

The modeling of the fuel pump is done. I hope you must have enjoyed the modeling session. In the next part of the tutorial, I’ll start unwrapping.