Female Character Modeling in Blender: Part 3
In this part of the series we will begin creating the character's body by blocking out the torso, arms, legs and feet.
1. Setting up the Reference Images
Step 1
Open Blender and now we will import the reference images.
.jpg)
.jpg)
.jpg)
Step 2
Press the N key to open the property control parameters panel. Check On the Background Image group and then click on the Open tab. And load the front profile image into the Front view as shown in the image below.
.jpg)
.jpg)
.jpg)
Step 3
Following the same procedure, also load the side profile image into the Side view.
.jpg)
.jpg)
.jpg)
Step 4
We have now imported the front and side profile images into their respective viewports.
.jpg)
.jpg)
.jpg)
2. Blocking out the Torso Mesh
Step 1
Delete the default box, light and camera. And place the 3D cursor at the origin by entering a value of 0, 0, 0 for X, Y and Z.
.jpg)
.jpg)
.jpg)
Step 2
Go to Add > Mesh > Cylinder to create a cylinder at the origin.
.jpg)
.jpg)
.jpg)
Step 3
Keep the number of vertices for the cylinder at 8.
.jpg)
.jpg)
.jpg)
Step 4
With the Cylinder selected, press the S key and then Scale down the cylinder according to the size of the torso shown in the reference images.
.jpg)
.jpg)
.jpg)
Step 5
With the Cylinder selected, turn on Wireframe mode and then click on Edit Mode to make the mesh editable.
.jpg)
.jpg)
.jpg)
Step 6
In Vertex selection mode, select and arrange the cylinder's vertices according to the reference image.
.jpg)
.jpg)
.jpg)
Step 7
To model symmetrically, select one half of the Cylinder in Face selection mode and then press the X or Delete key and choose the Face Delete option.
.jpg)
.jpg)
.jpg)
Step 8
Also Delete the cylinder's bottom and top cap faces.
.jpg)
.jpg)
.jpg)
Step 9
In Edge selection mode, select all the vertical edges and then use the Subdivide tool with the Number of Cuts value set to 3, to divide the emesh.
.jpg)
.jpg)
.jpg)
Step 10
After subdividing the faces, jump into Vertex selection mode and arrange the vertices to match the torso's shape.
.jpg)
.jpg)
.jpg)
Step 11
Now click on the Modifier button and select the Mirror modifier.
.jpg)
.jpg)
.jpg)
Step 12
Next, we have to increase the edge subdivisions to add more detail. So with the upper torso’s edge selected, click on the Select menu in the bottom menu bar and choose the Edge Ring command to select the ring of edges, as shown.
.jpg)
.jpg)
.jpg)
Step 13
Use the Subdivide option once again, and then arrange the vertices according to the front and side reference images.
.jpg)
.jpg)
.jpg)
3. Blocking out the Leg Mesh
Step 1
Now let’s begin blocking out the leg mesh. To start, create a new Cylinder primitive (Add > Mesh > Cylinder).
.jpg)
.jpg)
.jpg)
Step 2
Place the Cylinder according to the leg reference. In Vertex selection mode, adjust the cylinder's vertices according to the flow of leg, as shown.
.jpg)
.jpg)
.jpg)
Step 3
Select the cylinder's ring edges, and then click on the Subdivide button and set the Number of Cuts value to 4 to divide the leg..jpg)
.jpg)
.jpg)
Step 4
In Vertex selection mode, adjust the vertices according to the leg's flow.
.jpg)
.jpg)
.jpg)
Step 5
To add more detail, I have increased the subdivisions once again.
.jpg)
.jpg)
.jpg)
4. Blocking out the Arm Mesh
Step 1
Create a new Cylinder mesh for the arms and position it according to the reference images.
.jpg)
.jpg)
.jpg)
Step 2
Just as we
did with the leg mesh, Subdivide this cylinder and adjust its vertices
to follow the flow of the arm.
.jpg)
.jpg)
.jpg)
5. Blocking out the Foot Mesh
Step 1
Now we will create the foot. So go to Add > Mesh > Cube and create a new Cube.
.jpg)
.jpg)
.jpg)
Step 2
With all the Cube vertices selected, Scale and place it over the foot reference.
.jpg)
.jpg)
.jpg)
Step 3
In Vertex selection mode, try to create the initial shape of the foot using the minimum amount of divisions. But we will need more divisions to add the details.
.jpg)
.jpg)
.jpg)
Step 4
With the ring edges selected, add Two subdivisions around the foot as shown.
.jpg)
.jpg)
.jpg)
Step 5
In Vertex selection mode, adjust the vertices according to the reference images in both the front and side views.
.jpg)
.jpg)
.jpg)
Step 6
Select the horizontal edge ring and Subdivide it Once.
.jpg)
.jpg)
.jpg)
Step 7
Now, select the middle edge ring vertically and Subdivide it Once.
.jpg)
.jpg)
.jpg)
Step 8
Adjust the
topology of the mesh to match it up with the foot's shape.
.jpg)
.jpg)
.jpg)
Step 9
Now we need to make some room for toes. So Subdivide the vertical edge ring Three times as shown in the image below.
.jpg)
.jpg)
.jpg)
Step 10
Following the same process, Subdivide the indicated vertical edge ring Once.
.jpg)
.jpg)
.jpg)
Step 11
Here I have edited the shape a little more to allow for the toes.
.jpg)
.jpg)
.jpg)
Step 12
Now select the vertical edge ring around the heel and Subdivide it Once.
.jpg)
.jpg)
.jpg)
Step 13
Now let’s subdivide the incomplete edges using the Knife tool.
.jpg)
.jpg)
.jpg)
Step 14
Next, select the upper edge ring and Subdivide it Once as shown below.
.jpg)
.jpg)
.jpg)
Step 15
Remove the tri (triangle) patches to avoid problems later.
.jpg)
.jpg)
.jpg)
Step 16
Do the same thing on the opposite side also.
.jpg)
.jpg)
.jpg)
Step 17
Now split
the back faces of the foot using the Knife tool.
.jpg)
.jpg)
.jpg)
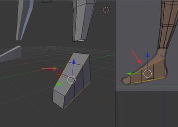
Step 18
Once again adjust the vertices according to the reference images in both the side and front views, to achieve the proper look.
.jpg)
.jpg)
.jpg)
Step 19
In Face selection mode, select the Two back faces on the heel.
.jpg)
.jpg)
.jpg)
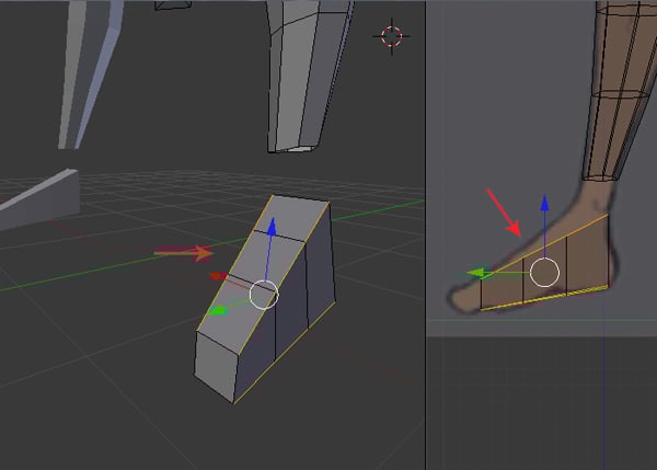
Step 20
Press the E key and then Extrude the faces out. And then Scale them down a bit to match them up with the reference image.
.jpg)
.jpg)
.jpg)
Step 21
Now we have to make the toes. So Subdivide the faces again as shown.
.jpg)
.jpg)
.jpg)
Step 22
Adjust the mesh flow to create a good base for the toes.
.jpg)
.jpg)
.jpg)
Step 23
Again split the faces manually using the Knife tool, and remove the triangular edges as well.
.jpg)
.jpg)
.jpg)
Step 24
After removing the tri patches, adjust the foot vertices again to better match with the reference images.
.jpg)
.jpg)
.jpg)
Step 25
Now jump into Face selection mode and select all the toe faces. Then press the X or Delete key to delete the selected faces.
.jpg)
.jpg)
.jpg)
Step 26
After deleting the faces the foot should look like this.
.jpg)
.jpg)
.jpg)
6. Blocking out the Toes
Step 1
Now we will create the toes. So create a new Cylinder with 8 subdivision edges.
.jpg)
.jpg)
.jpg)
Step 2
Scale the Cylinder down and place it accordingly.
.jpg)
.jpg)
.jpg)
Step 3
Split the
front face of the Cylinder using the Knife
tool, in both the horizontal and vertical directions.
.jpg)
.jpg)
.jpg)
Step 4
Extrude the front faces out a bit and then Scale them down. Adjust the vertices to form the shape of the toe.
.jpg)
.jpg)
.jpg)
Step 5
To add more details, Subdivide the finger once more.
.jpg)
.jpg)
.jpg)
Step 6
With the entire toe selected, click on the Mesh menu in the bottom menu bar and select the Add Duplicate command (or press Shift +D) to make a duplicate copy of it.
.jpg)
.jpg)
.jpg)
Step 7
Using the same process I have Duplicated and Scaled all the toe meshes according to their shapes, nature and positions.
.jpg)
.jpg)
.jpg)
Step 8
Next we have to merge the toe’s vertices with the corresponding vertices on the foot. So select each pair of corresponding vertices, press Alt + M and then select the At Center command to Merge them together.
.jpg)
.jpg)
.jpg)
Step 9
Follow the same procedure with the other corresponding vertices also.
.jpg)
.jpg)
.jpg)
Step 10
To combine the second toe’s vertices, select the Three indicated vertices and then follow the same process to merge the vertices together. Follow the same procedure for rest of the toes as well.
.jpg)
.jpg)
.jpg)
Step 11
Using the same technique, Merge all the the remaining toes with the foot.
.jpg)
.jpg)
.jpg)