Creating Realistic Clouds in Autodesk 3ds Max Using Particle Flow and AfterBurn
AfterBurn is a great volumetric plugin for Autodesk 3ds Max. In this tutorial, I'll show you how to use AfterBurn, along with Particle Flow, to create a realistic puffy cloud scene. I'll finish by doing some compositing in Adobe After Effects to make the result look even better.
1. Creating the Wire Structure
Step 1
First of all go to Create > Particles > Particle Flow Source.
Step 2
Then draw a PF Source icon in the perspective viewport.
Step 3
Click on the Modify panel and then click on the Particle View tab. Alternatively, you can press the 6 key on the keyboard.
This opens the Particle View window:
Step 4
Select the Speed, Rotation and Shape operators and then delete them, as these operators are not required for creating static clouds. If, however, you want some motion in cloud puffs then you can play with these parameters later.
Step 5
Select the Birth operator and set the values of Emit Stop as 0 and Amount as 10.
Step 6
Select the PF Source icon in the viewport and change the Viewport % value to 100.
Step 7
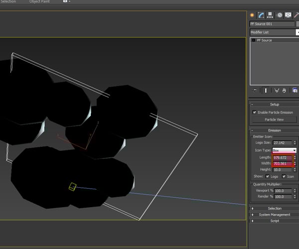
Set Icon Type as Box and set the Length, Width and Height values as 50, 80 and 10 respectively. The values may differ in your case.
2. Applying AfterBurn Effects
Step 1
Go to Rendering > Environment, or press the 8 key on the keyboard.
Step 2
This opens the Environment and Effects window. Inside the Atmosphere panel, click on the Add tab. This opens the Add Atmospheric Effect sub-window. Select AfterBurn and click OK.
Step 3
You will see AfterBurn and FusionWorks Renderer are added to the list.
Step 4
Apply a standard Target Spot light in the scene. I have done it this way to illuminate the AfterBurn particles. I can always change its settings at a later stage.
Step 5
Turn on the Shadow option and choose AB Shadow Map. Increase the Multiplier value a bit and choose a light blue color for the light’s color.
Step 6
Press 8 on the keyboard to open the Environment and Effects window again. Select the AfterBurn effect which opens the AfterBurn Manager below.
Step 7
First click on the Pick Particles/Daemons icon, and then select the PF Source icon in the viewport. This adds the PF Source to the list. Click on the Show in Viewport icon to see the actual shape of the AfterBurn particles in the viewport.
Step 8
Click on the Pick Lights icon and press the H key to open the Pick Object window. Select the spot light and then click on the Pick button. You will see the spot light gets added to the scene.
Step 9
Render the scene now. At this stage it still doesn’t look very realistic. I need to tweak some parameters and their values and then it will look much better.
Step 10
First of all, go to the Particle Shape parameter and change the Sphere Radius to 25 and Squash to 1.5. Set the Variation percentage to 50.
Step 11
Go to the Rendering parameter, change the Falloff to 1.5, and turn on the Self Shadows option. This will enable the cloud to generate and receive its own shadow.
Step 12
Render the scene to see how it looks. Now we can see the cloud formation clearly. But I've still got to change a few more things to make it look like a realistic cloud.
Step 13
Go to the Shading parameter and change the Ambient Color to light blue. After rendering the scene you will clearly see the difference in the ambient shadow part.
Step 14
Go to the Noise Animation parameter and change the Noise Size to 25. Set the Type as Smoke and don’t forget to turn on the Cubic option.
Step 15
Render the scene again. Now the cloud looks much better.
Step 16
You can increase the Density to 5 to check the result.
Step 17
Press 6 to open the Particle View once again and this time decrease the Amount to 5. A smaller amount of particles will make only one or two big puffs of cloud.
Step 18
Change the Shadow Falloff value to 1.5 to make the shadow a bit smoother. Also decrease the Opacity amount to 0.7 or 0.8 to reduce the darkness of the shadow.
Step 19
Now let’s render the scene and see how it looks. You can check from any angle. It looks pretty good.
Step 20
Try tweaking some more parameters and their values to get different results. Decrease the Noise value to 15 and then render the scene to check how it looks.
Step 21
To add some more variation decrease the Hi Threshold value to 0.7 and the Low Threshold value to 0.2. It adds fractal and turbulent edges to the cloud.
Step 22
This time increase the Noise value to 20 and select the Cubic option. The Cubic option adds much smoother and feathered edges to the cloud.
Step 23
Once you’re satisfied with the settings, go to the Smoke parameter and increase the Levels value to 15. Now render the scene and you will see more detailed cloud puffs.
Step 24
Go to Rendering > Render Setup. This opens the Render Setup window. Here go to the Renderer tab and select Catmull-Rom as the Filter.
Step 25
Now render the scene once again. The Catmull-Rom filter makes the rendered frame sharper.
Step 26
Increase the Length and Width values of the PF Source box. This will scatter the cloud puffs across a broader area.
Step 27
Go to Rendering > Environment and set the Background color as black.
Step 28
Render the scene. The cloud looks quite nice. It's time to do some compositing in Adobe After Effects and add some effects to make the final result look much better.



3. Compositing in Adobe After Effects
Step 1
Open After Effects, import the cloud footage, and place it on the timeline.
Step 2
Press Control-Y to create a new Solid Layer. The solid layer color should be white. Put this white solid layer behind the cloud layer.
Step 3
Take the Ellipse masking tool and, while pressing Shift-Alt, mask a circular area in the white solid layer. This will act as the Sun. Add some feathering as well.
Step 4
With the white solid layer selected, go to Effects > Sapphire Lighting > S_Rays. Use the same settings as shown in the image. You can play with the values to get different results.
Step 5
Make another solid layer and make its color royal blue, just like the sky. Put this layer beneath all the layers.
Step 6
With the cloud layer selected, press Control-D to make a duplicate layer of it. Select the upper duplicated layer and apply the Brightness & Contrast effect. Use the values shown in the image.
Step 7
Pick the Pen tool and make a mask around the cloud layer as shown here.
Step 8
With the upper white solid layer selected, go to Effects > Sapphire Lighting > S_LensFlare. The settings shown in the image will give a nice lens flare effect.
Step 9
Finally, add a Tint effect to the upper cloud layer to make it a bit unsaturated.
This is the cloud I made following the same procedure. You can play with the settings, parameters and their values to get different results. I hope you enjoyed the tutorial. Do share your results and views.
A Composited Scene
Conclusion
In this tutorial I’ve shown you how to create a puffy cloud scene in 3ds Max using AfterBurn and Particle Flow. AfterBurn is a great volumetric plugin for 3ds Max. You must give it a try. I hope you have enjoyed the tutorial.