Creating and Rigging a Non-Deformable Wooden Character in Maya: Part 4
In the fourth and final part of the series you'll learn how to build a rig for the character. Lessons include creating the skeleton, adding rig controls, setting up connections and parenting elements, as well as painting weights for proper deformation.
Also available in this series:
- Creating and Rigging a Non-Deformable Wooden Character in Maya: Part 1
- Creating and Rigging a Non-Deformable Wooden Character in Maya: Part 2
- Creating and Rigging a Non-Deformable Wooden Character in Maya: Part 3
- Creating and Rigging a Non-Deformable Wooden Character in Maya: Part 4
Project Overview:
This tutorial series covers the modeling, texturing and rigging of a non-deformable character in Maya. Based on 'the Nutcracker', this character features a number of challenges due to it's inorganic nature and unique structure. Throughout the course of this series, author Soni Kumari will show you how to tackle each element and construct the model from start to finish using Maya's default toolset. Later lessons will include texture and material creation, and how to construct an intuitive, animation friendly rig for a hard surface character using Maya's proprietary rigging tools.

Organizing the Scene
Step 1
Let’s start Maya and then reload the Complete Texture.mb file which was saved in the previous part of the tutorial.

Step 2
In this last part of this series, we'll rig the character and make it animation ready. Before we start rigging the character, we need to place the character mesh on the grid properly. So first we need to turn on the grid by going to the Show menu in the panel menu bar, and checking on the Grid option.

Step 3
Now select all the body parts of the character as shown in the image below.

With all the parts selected, press Ctrl+G key to make a group of them.

And then rename this group as "Character_Body_GRP" in the Layer Editor, and then move it up a bit to place it firmly on the grid.

Step 4
With the character mesh selected, click on the Create New Layer and the Assign Selected Objects button in the channel Display group, and also rename this layer as "CharacterMesh".

Also click on the Template/Reference button and turn it to a "T" (for Template mode) to start creating joints inside the character mesh.

Creating the Skeleton
Step 1
Now jump in the side view and while in Animation mode, go to the Skeleton menu and then select the Joint Tool command to create the joints.

With the Joint Tool selected, draw five joints from the thigh to the toe tip as shown in the image below.

Step 2
Back in the Perspective view, select the upper start root joint and then move and place it inside the left leg, as shown in the following image.

Step 3
Now rename all the joints as ("Left_thigh_jnt", "Left_knee_jnt", "Left_ankle_jnt", "Left_foot_jnt" and "Left_toe_jnt") inside the Outliner window.

Step 4
Now with the Left_thigh_jnt selected, go to the Skeleton menu and click on the Mirror Joint options box.

In the Mirror Joint Options box, check on the Mirror across: YZ radio button and type "Left_" in the Search for field, and type "Right_" into the Replace with field. Then click on the Mirror button.

This action makes mirrored joints on the right side and automatically renames them also.

Step 5
Now we will create the torso joints. So again go to the Skeleton menu and select the Joint Tool.

Step 6
With the Joint Tool selected, create five joints from the hip to the head as shown in the image below.

Now rename them as "Root_jnt", "Hip_jnt", "Spine1_jnt", "Spine2_jnt", "Neck_jnt" and "Head_jnt" in the Outliner window.

Step 7
Now in the Top view, make four joints for the left arm starting from the shoulder to the hand, as shown.

But if you look in the Perspective view, you will see the joints are on the grid and not inside the hand mesh. This is because we created the joints in the Top view. So now we need to move and place the joints inside the left arm.

Step 8
So select the root of the arm joints and move it up and inside the left arm mesh.

Step 9
Now open the Outliner window and rename these joints as "Left_arm_jnt", "Left_elbow_jnt", "Left_clavicle_jnt" and "Left_hand_jnt".

Step 10
Now to mirror the joints, select the Left_arm_jnt and go to the Skeleton menu and this time click on the Mirror Joint. Remember, we do not need to click on the Mirror Joint options box, because we have already set the settings when we mirrored the left leg. So there is no need to arrange them again for the right side.

After applying the mirror joint command, it creates the right side hand joints and you can see the result in the Outliner window. All the right side joints are renamed properly.

Step 11
Now, we are going to create the finger joints on the left side. So while in the Top view, go to the Skeleton menu and this time click on the Joint Tool options box.

You can see the joint tool options on the left side. Here keep the Short bone radius value as 0.1500.

Step 12
After setting the Short bone radius value, lets start creating the joints. First, create the joints for the thumb starting from the thumb root to the thumb tip.

Following the same process, we create all the finger joints as shown in the image below.

Step 13
Now, open the Outliner window and then start renaming all the fingers joints as ("Left_thumb1_jnt", "Left_thumb2_jnt" and "Left_thumb3_jnt"), ("Left_index1_jnt", "Left_index2_jnt", "Left_index3_jnt" and "Left_indextip_jnt"), ("Left_middle1_jnt", "Left_middle2_jnt", "Left_middle3_jnt" and "Left_middletip_jnt"), ("Left_ring1_jnt", "Left_ring2_jnt", "Left_ring3_jnt" and "Left_ringtip_jnt") and ("Left_pinky1_jnt", "Left_pinky2_jnt", "Left_pinky3_jnt" and "Left_pinkytip_jnt").

Step 14
In the perspective view, you will see all the fingers joints are placed on the grid.

So we again need to move and place the joints inside the fingers meshes, as shown in the image below.

Step 15
Now we have to mirror all the left side finger joints to the right side. So with the thumb root finger joint (Left_thumb1_jnt) selected, go to the Skeleton menu and select the Mirror Joint command to mirror the left side thumb joints group to the right side.

This action creates the right side thumb joints.

Step 16
Following the same procedure, we mirror all the fingers joints on the left side to the right side, as shown below.

Step 17
Now we will parent all the separate joints and make it as a complete joint hierarchy. So first select the roots of all the left fingers joints and then select the Left_hand_jnt and then press the P key to parent the selected joints, as shown in the image.

After this, you will see all the fingers’ joints are connected (or "parented") with the Left_hand_jnt. Now do the same thing with the right side fingers joints.

Step 18
Now we come to the character’s pelvis area. First select the Left_thigh_jnt and the Right_thigh_jnt together, and then select the Hip_jnt and press the P key to parent them.

Step 19
Now, first select the Left_arm_jnt and the Right_arm_jnt and then select the Spine2_jnt rig and press P key to parent them.

Step 20
Now to test the root joint hierarchy, first select the Root_jnt and then move it. You will notice that all the joints are connected with the root joint. So now that we are done with the character skeleton, we will now work on creating reverse joints for the foot control.

Creating the IKs
Step 1
Before starting to create the IK handle, we will first hide the character mesh. So go to the channel panel Display layer group and check off the visible button, as shown in the following image.

Step 2
Now, go to the Skeleton menu and then click on the IK Handle Tool options box to open the IK Handle settings panel.

Now in the IK Handle Settings panel, change the the Current Solver to iKRPsolver (Rotate Point Solver) as shown in the image below.

Step 3
Now with the IK Handle Tool selected, first click on the Left_thigh_jnt and then next click on the Left_ankle_jnt to apply the iksolver to it.

Step 4
Again open the IK Handle Settings and now change the Current Solver to iKSCsolver (Single Chain Solver).

Then first click on the Left_ankle_jnt, and then the Left_foot_jnt and then press the Y key to finish the process. Again with the same tool selected, click on the Left_foot_jnt, and then the Left_toe_jnt and finally press the Enter key to finish the command.

Step 5
Following the same process, we create the IK Handle for the right side leg joints as well.

Step 6
Now with the IK Handle Tool selected again, switch to iKRPsolver. This time we will apply ik to the left hand.

With the IK Handle Tool selected, first click on the Left_arm_jnt joint and then click on the Left_clavicle_jnt joint.

Step 7
With the same IK Handle Tool selected, first click on the Right_arm_jnt joint and then the Right_clavicle_jnt joint, to apply the ik handle to the right hand.

Step 8
After completing all of the ik creation process, we have to rename them as ("Left_Leg_IK", "Left_Foot_IK", "Left_Toe_IK" and "Left_Hand_IK") and ("Right_Leg_IK", "Right_Foot_IK", "Right_Toe_IK", and "Right_Hand_IK").

Creating the Controls
Step 1
Now we will start creating the control curves. This time we need to unhide the character mesh, so that we can make and see the controls outside of the meshes. So we need to click on the Visible button in the Display group, inside the channel editor panel.

Step 2
Now to start creating the controls, first go to the Create menu and then click on the CV Curve Tool options box to open it.

In the CV Curve Settings panel, turn on the Curve degree: 1 Linear radio button.

With the CV Curve Tool selected, press and hold the X key and start clicking on the grid corners to draw a rectangle shaped curve, and then press the Enter key and also release the X key, to finish with the process.

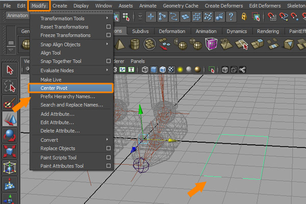
Step 3
Now you will notice that the rectangle's gizmo appears at the grid's origin. So we have to move the gizmo into the center of the rectangle curve. So with the shape selected, go to the Modify menu and select the Center Pivot command to center the pivot.

Now with the rectangle shape selected, first align and place it under the left foot. Also press Ctrl+D to duplicate the shape, and then place it under the right foot.

Step 4
Now rename the shapes as "Left_Foot_Control" and "Right_Foot_Control".

Step 5
Next we will create the other control curves. So again go to the Create menu and this time select Circle from inside the NURBS Primitives submenu.

With the Circle tool selected, draw a circular shape on the grid. And then in the channel settings panel, keep the Sections value at 16.

Step 6
With the circular curve selected, press and hold the V key and drag it onto the Root_jnt, while pressing and holding down the middle mouse button to snap it onto the root joint, as shown in the image below.

Now with the circular curve selected, press the F9 key to enter Vertex selection mode and then select all the vertices (keep it around the hip mesh as shown in the image.)

Then deselect every second vertex and then press R key to select the Scale tool, and then scale them down. The shape should look like a star after.

Step 7
Now rename the star shape curve as "Hip_Control" inside the Outliner window.

Step 8
Following the same process, I have created two more circle curves and snapped them to the Spine1_jnt and Spine2_jnt joints respectively, as shown.

Also rename these controls as "Abs_Control" and "Head_Control".

Step 9
Now jump into the side view and again draw a rectangle shaped curve, as we did previously for the leg control curve.

Now make a duplicate copy of it and then snap and align each of them to both hands joints respectively, as shown in the image below.

Following the same process, create two more circular curves and align each of them with both knee joints respectively (for making the knees controls.)

Just like this, make two elbows control curves, as shown in the next image.

Step 10
Now keep all these created curves parallel to the knees and elbows. Keep the knee controls a bit ahead of the knees and elbow controls a bit behind the elbows.

Rename all the newly created curves as follows: "Left_Hand_Control", "Right_Hand_Control", "Left_Knee_Control", "Right_Knee_Control", "Left_Elbow_Control" and "Right_Elbow_Control".

Step 11
In this way we have now created all the controls except for the eye control, which we will create after the next few steps. Now select all of the control curves we have created in the Outliner window.

Then go to the Edit menu and select the History command inside the Delete by Type submenu, to delete their history.

Again with all the curves selected, go to the Modify menu and select the Freeze Transformations command, to freeze the transform properties of the selected curves.

Step 12
Now it’s time to create the reverse foot control in the form of joints. So once again, go to the Skeleton menu and select Joint Tool and then draw four joints for the reverse control of the foot.

Then jump in the Perspective view, and highlight the Z Axis move transform tool of the reverse root joint. Then while pressing and holding down the V key, drag with the middle mouse button onto the Left_ankle_jnt to snap it to the Z-axis in parallel.

After aligning and snapping the reverse joint, press Ctrl+D to duplicate it.

Now snap the duplicated reverse joint to the Right_ankle_jnt in parallel to the Z-axis, as shown in the image below.

Step 13
Now rename these joints as ("Left_reverce_jnt1", "Left_reverce_jnt2", "Left_reverce_jnt3" and "Left_reverce_jnt4") and ("Right_reverce_jnt1", "Right_reverce_jnt2", "Right_reverce_jnt3" and "Right_reverce_jnt4") respectively.

Step 14
Now we will create custom attributes for the leg controls. So with both the Left_Foot_Control and the Right_Foot_Control curves selected, go to the Modify menu and select the Add Attribute command.

Step 15
In the Add Attribute window, type "LegRoll" into the Long name field and set the values of Minimum to -10, Maximum to 10 and Default to 0 in the Numeric Attribute Properties group. Finally click on the Add button.

Again type "HeelPivot" into the Long name field and set the values of Minimum to -10, Maximum to 10 and Default to 0 in the Numeric Attribute Properties group. Finally click on the Add button.

Once again type "ToePivot" into the Long name field and set the values of Minimum to -10, Maximum to 10 and Default to 0 in the Numeric Attribute Properties group. Finally click on the OK button.

Now you can see these three Custom Attributes appear in the channel editor for both foot controls.

Step 16
Now we will add constraints to the reverse joints and iks. So first select Left_reverce_jnt4 and then select the Left_Leg_IK handle, after that go to the Constrain menu and select the Point command.

In the same way, first select Left_reverce_jnt3 and then the Left_Foot_IK handle, and go to the Constrain menu and select the Point command.

Again first select Left_reverce_jnt2 and then select the Left_Toe_IK handle, and after that go to the Constrain menu and select the Point command.

Step 17
Following the same procedure, we have applied the point constrain to the right side reverse joints as well.

Step 18
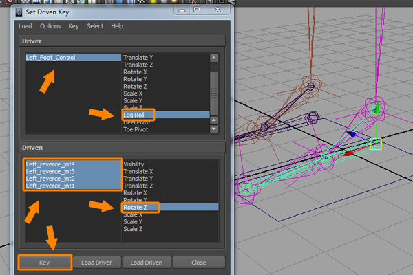
Now we will add a set driven key for the left side reverse joint. So first select all the joints in decreasing order - the Left_reverce_jnt4, Left_reverce_jnt3, Left_reverce_jnt2 and Left_reverce_jnt1 joints and then go to the Animate menu and click on the Set command inside the Set Driven Key submenu.

This opens the Set Driven Key window. First select the Left_Foot_Control curve in the viewport and then click on the Load Driver button.

Step 19
With the Left_Foot_Control and Leg Roll selected in the Driver group, select all the reverse joints and the Rotate Z option in the Driven group. Then click on the Key button to apply the initial key to the selected objects.

Step 20
Again select the Left_Foot_Control and Leg Roll in the Driver group, and set the Leg Roll attribute value to 5.

Now with the Left_reverse_jnt3 and Rotate Z selected in the Driven group, set the value of Rotate Z to 30 and then click on the Key button.

Step 21
Now with the Left_Foot_Control selected in the Driver group, set the Leg Roll attribute values to 10.

Then select the Left_reverce_jnt3 and Left_reverce_jnt2 joints in the Driven group, and set the Rotate Z value to 25, and finally click on the Key button.

Step 22
With the Left_Foot_Control selected in the Driver group, set the Leg Roll attribute value to -10.



Again in the Set Driven Key window, select the Left_reverse_jnt1 joint in the Driven group and set the Rotate Z value to 30, and then click on the Key button.



Step 23
For the next attribute, select the Left_Foot_Control and Heel Pivot attribute in the Driver group. And then select the Left_reverse_jnt1 and Rotate Y in the Driven group, and then click on the Key button to apply the initial key to the selected objects.



Now set the Heel Pivot attribute value to -10 in the channel editor.



Again in the Set Driven Key window, select the Left_reverse_jnt1 joint in the Driven group and set the Rotate Y value to 20 and then click on the Key button.



Now set the Heel Pivot attribute value to 10 in the channel editor.



Again select the Left_reverse_jnt1 joint in the Driven group and this time set the Rotate Y value to -20, and then click on the Key button.



Step 24
For the next attribute, select the Left_Foot_Control and Toe Pivot attribute in the Driver group, and then select the Left_reverse_jnt2 and Rotate Y in the Driven group, and then click on the Key button to apply the initial key to the selected objects.



Now select the Left_Foot_Control in the Driver group and set the value of the Toe Pivot attribute to -10 in the Channel Editor.



In the Set Driven Key window, select the Left_reverse_jnt2 joint in the Driven group and set the Rotate Y value to 20, and then click on the Key button.



Step 25
Now with the Left_Foot_Control selected in the Driver group, set the Toe Pivot attribute value to 10 in the channel editor



In the Set Driven Key window, select the Left_reverse_jnt2 joint in the Driven group and set the Rotate Y value to -20 and then click on the Key button.



Step 26
Now we will apply the pole vector constrain onto the knee control. So with the Left_Knee_Control and the Left_Leg_IK selected, go to the Constrain menu and then select the Pole Vector constrain command.



Now you can see a wire connected as the pole vector constraint between the controller and the ik, as shown in the image.



In the same way, we have applied the pole vector constrain onto the right side knee control also.



We`ll also have to parent the knee control and foot control. So first select the Left_Knee_Control and then select the Left_Foot_Control, and then press P on the keyboard.



This time, first select the Left_ reverse_jnt1 and then select the Left_Foot_Control and press P on the keyboard.



Step 27
Next, first select the Hip_Control and then select the Root_jnt and go to the Constrain menu, and click on the Parent constrain to apply the constraint onto the root joint and hip control as shown in the image.



Step 28
Now first select the Abs_Control curve and then select the Spine1_jnt, and go to Constrain menu and click on the Orient constrain`s option box, to open the orient constrain options window.



In the Orient Constraint Option window, check on the Maintain offset check box and then click on the Add button to apply the orient constrain to the selected objects.



Step 29
Now first select the Head_Control curve and then select the Neck_jnt, and go to the Constrain menu and click on the Orient constrain command.



Step 30
Now we need to do the parenting of the head control and abs control to the hip control. So first select the Head_Control and then select the Abs_Control curve and press P key.



This time, first select the Abs_Control and then select the Hip_Control, and press P on the keyboard.



Step 31
Now we`ll create custom attributes for the hand controls like we did for the legs controls. So first select both the Left_Hand_Control and the Right_Hand_Control, and then go to the Modify menu and click on the Add Attribute option command.



Now in the Add Attribute option window, type "FingersControl" in the Long name field and then turn on the Displayble radio button. In the Data Type group, check on Enum and then click on the Add button as shown in the image.



Step 32
Again with both hand controls selected, type "Thumb" in the Long name field and then turn on the Keyable radio button. In the Data Type group, check on the Float radio button and then fill the values like so: Minimum to -5, Maximum to 10 and Default to 0. Then click on the Add button. Following the same process, we add more attributes like "Index", "Middle", "Ring" and "Pinky".



So you can see the result in the channel editor as shown in the image below.



Step 33
Now again select Left_thumb2_jnt and Left_thumb1_jnt joints and then go to the Animate menu and click on Set…, to open the Set Driven Key window inside the Set Driven Key submenu.



Select the Left_Hand_Control in the viewport and then click on the Load Driver button in the Set Driven Key window.



After loading the Driven and the Driver objects, select the Thumb object in the Driver group, and then select both joints first and then Rotate Z in the Driven group. Finally click on the Key button to add the initial key.



Step 34
Now again select the Thumb attribute and enter - 5 as its value in the Channel Box.



Again with both joints selected, set the Rotate Z axis value to 12 in the Channel Box, and then click on the Key button.



Step 35
Again with the Control selected, set the Thumb attribute value to 10 in the Channel Box.



Now again with both joints selected, set the Rotate Z axis value to -85 in the Channel Box, and then click on the Key button.



Step 36
Following the same process, select all the Index joints: Left_index3_jnt, Left_index2_jnt and Left_index1_jnt respectively.



And then in the opened Set Driven Key window, click on the Load Driven button and this time select Rotate Z also.



Step 37
Select the Left_Hand_Control and Index attribute in the Driver group, and then select all the index joints and Rotate Z axis in the Driven group and then click on the Key button to add the initial key.



Step 38
Now with the Index selected in the Driver group, enter a value of -5 in the Channel Box.



Now with all the Index joints selected in the Driven group, set the Rotate Z value to 12 and then click on Key.



Step 39
Now with the Index selected in the Driver group, set its value to 10 in the Channel Box.



Now again with all the Index joints selected in the Driven group, set the Rotate Z value to -85 and then click on Key.



Step 40
In this way we have completed the set driven key for the middle, ring and pinky fingers.



And following the same process we complete the right hand’s fingers set driven keys.



Step 41
Next we need to add a constrain for the hand control. So first select the Left_Hand_Control curve and then select the Left_clavicle_jnt joint, and then go to the Constrain menu and click on the Orient option box to open its settings.



In the Orient Constraints Options box, check on the Maintain offset check box and then click on the Add button to apply the orient constrain to the selected objects.



Now you can see the result by rotating the hand control. In the same way, we have to apply the orient constrain to the right hand control also.



Step 42
Now we will apply different constraints to the elbow control. So first select the Left_Elbow_Control curve and then select the Left_Hand_IK, and go to the Constrain menu. This time select the Pole Vector constrain command.



Step 43
Again select the Left_Hand_Control curve once more, and then select the Left_Hand_IK and go to the Constrain menu and select the Point constrain command.



Do the same thing with the right side hand control as well.



Step 44
Now we will parent the elbow control with the hand control. So first select the Right_Elbow_Control curve and then select the Right_Hand_Control curve, and press P.



Do same for the left side hands controls. So first select the Left_Elbow_Control curve and then select the Left_Hand_Control curve, and press the P key.



Step 45
After this, we need to parent both hands controls to the Abs control. So first select both hand controls and then select the Abs_Control curve and press P.



Step 46
In this way we have linked and made constraints for the torso and legs, hands and head controls. We have yet to finish with the eye and mouth controls. But before, we will complete the links and parent the character joint meshes as well.



Step 47
To link the character mesh's joint balls, we need to unhide the entire character. So first go to the Layer panel, in the Channel Editor and turn on the Visibility button to unhide the hidden layer objects.



Step 48
Also go to the Shading menu and turn on the Smooth Shade All option, and also check on X-Ray Joints.



Step 49
Now we will start parenting. So first select the left toe ball mesh and then select the Left_foot_jnt joint, and press P to parent them.



Next, first select the left ankle ball mesh and and then select the Left_ankle_jnt joint, and press P.



Next select the left knee ball mesh and then select the Left_knee_jnt joint, and press P to parant it also.



Following the same process, first select the thigh ball mesh and then select the Left_thigh_jnt joint, and press P.



Now to test the links. Lets move the left foot control and the hip control one by one. You can see the character’s entire left joint ball meshes are carried with the skeleton.



Step 50
In this way we have parented all the joint balls with the character’s skeleton joints. You can check the connectivity anytime by moving the hip control here and there.



After checking, don’t forget to undo the poses to return to the initial state. Now we will parant the head and the eyeballs as well.



Step 51
Now select all the upper head meshes and then both eyeballs. And then select the Neck_jnt and finally press P to parent them.



Again select the lower jaw mesh and then select the Neck_jnt joint, and press P.



Also select the inner rod and the spring objects, and then select the jaw mesh and press P.



Step 52
We had previously left the eyes controls, so now it’s time to finish them. For the eyes controls, we create a Circle curve in the Front viewport, as shown in the image below.



Make a duplicate of the circle curve. So now we have two circles for both the left and right eyes controls. Also create another circular curve a little bigger for the controller for both eyes controls. Now first select the two left and right eyes controls curves, and then select the outer circular curve, and then press P to parent.



Step 53
Now rename these eye control curves: "Left_Eye_Control", "Right_Eye_Control" and "Both_Eyes_Control" in the Outliner window.



Step 54
Next, we will apply an aim constraint to the eyeballs. So first select the Left_Eye_Control and then select the left eye ball mesh, and go to the Constrain menu and choose the Aim constrain command.



Following the same process, we apply the aim constraint to the right eye control as well. To test, you can move the Both_Eyes_Control curve around.



Step 55
Now first select the Head_Control curve and then select the Both_Eyes_Control curve.



Then go to the Constrain menu and apply a Parent constrain command. Now the head control becomes the parent of the both eyes control.



Step 56
Now, we will make a costume attribute for the head control. So with the Head_Control selected, go to the Modify menu and select Add Attribute.



Now, in the Add Attribute window, type "OpenMouth" in the Long name box and turn on the Keyable radio button. Turn on the Float radio button in the Data Type group as well, and then set the values like so: Minimum to -5, Maximum to 10 and Default to 0, and then click on OK.



Step 57
Now you can see the Open Mouth attribute with a Maximum value of 10.



Step 58
Now, first select the entire upper head mesh and then go to the Animate menu and click on Set.., from inside the Set Driven Key submenu.



Select the Head_Control curve in the Set Driven Key window, and then click on the Load Driver button to load it in the Driver group.



Step 59
Now with the Open Mouth selected in the Driver group, and the UpperHead_mesh and Translate Y selected in the Driven group, press the Key button to add the initial key.



Step 60
Again with the Head_Control curve selected in the channel box, set the Open Mouth value to 0.



And with the UpperHead_Mesh selected, set the Translate value to something like -0.314.



Then in the Set Driven Key window, simply press the Key button to add the secondary key.



Step 61
Now in the Set Driven Key window, with the Open Mouth selected in the Driver group, set the Open Mouth value to -5.



Now with the UpperMouth_Mesh selected in the channel editor, set the Translate Y value to -0.28.



Then in the Set Driven Key window, click on the Key button to add the final key.



Step 62
Now we also have to add a key for the polyHelix as the spring object. So select the polyHelix1 mesh inside the mouth area.



And in the channel editor INPUTS group, select the polyHelix1 node.



Now in the Set Driven Key window, select the Open Mouth in the Driver group and then select the polyHelix1 and the Height node in the Driven group. With the character’s mouth opened, click on the Key button.



In the channel editor, you can see the Height node is changed to the red color, which defined an added key.



Step 63
Again in the Set Driven Key window, select the Open Mouth in the Driver group and then set the value of the Open Mouth attribute to 0, in the channel editor.



Next in the Set Driven Key window, select the polyHelix1 and the Height node in the Driven group and then set the value of the Height attribute to 0.783, in the channel editor. Now finally click on the Key button to add the secondary key. In this way, we have completed all the controls and attributes to be animation ready.



Skinning and Painting Weights
Step 1
To apply a skin command onto the character meshes, first we need to select all the body parts, except for all the joint ball meshes (which are already parented with the skeleton joints.) After that, select the Root_jnt joint.



With the meshes and the skeleton’s root joint selected, go to the Skin menu and select the Smooth Bind command, from inside the Bind Skin submenu to apply skinning.



Step 2
After applying the skin command, let’s check by moving the foot control out. You will notice some problems with the mesh, so we need to correct those.



Step 3
Select all the body parts of the character, and then go to Skin menu and click on the Paint Skin Weights Tool options box, from inside the Edit Smooth Skin submenu.



This opens the Paint Skin Weights Tool settings window. You can see the list of the skeleton hierarchy here. Here we can adjust the skin influence weight as per the deformation of the character’s body meshes.



So first with the Root_jnt joint selected, set the value of the slider to 0 and then click on the Flood button to set the skin influence weight to 0 for the hip mesh.



Step 4
Next select the Hip_jnt joint in the list. You will notice that the weight has shifted slightly on the chest mesh also, which is not good at all for proper skin deformation. Therefore we need to eliminate the skin weight from the chest mesh by painting. So keep the value of the Value field at 0, and then draw and reduce the paint weight from the chest mesh using the paint brush.



After reducing the skin paint weight from the chest mesh, it will look completely black. Which means the skin weight value is 0 on the hip mesh.



Step 5
Now with the Hip_jnt joint selected, let’s increase the skin weight on the hip mesh. So this time we will keep the value of the Value field set as 1, which means a 100% value.



And then paint on the Hip mesh surface to add a 100% value.



Step 6
Next select the Left_thigh_jnt joint in the list. You will notice that some of the Left_thigh_jnt joint`s skin influence weight has shifted to the hip mesh.



So we will do the same thing here, as we did previously. For this, keep the value of the Value field set to 0, and simply reduce the value on the hip mesh with the paint brush.



After reducing the hip mesh`s skin weight value, it should now look like this.



Step 7
Now with the Left_thigh_jnt joint selected again, set the value of the Value field to 1, and then again paint on the thigh mesh to increase the skin weight values.



After painting a 100% skin weight value, it should look like this.



Conclusion
So now we have the complete our textured and rigged character and it's animation ready. You can animate it now according to your wishes. I hope you have enjoyed this tutorial.


