Creating and Rigging a Non-Deformable Wooden Character in Maya: Part 2
In part 2 of author Soni Kumari's Non-Deformable Wooden Character series for Maya. You'll create the remaining parts of the character model including the hands, fingers, head and unique jaw structure, as well as the mouth's spring and suspension system.
Also available in this series:
- Creating and Rigging a Non-Deformable Wooden Character in Maya: Part 1
- Creating and Rigging a Non-Deformable Wooden Character in Maya: Part 2
- Creating and Rigging a Non-Deformable Wooden Character in Maya: Part 3
- Creating and Rigging a Non-Deformable Wooden Character in Maya: Part 4
Project Overview:
This tutorial series covers the modeling, texturing and rigging of a non-deformable character in Maya. Based on 'the Nutcracker', this character features a number of challenges due to it's inorganic nature and unique structure. Throughout the course of this series, author Soni Kumari will show you how to tackle each element and construct the model from start to finish using Maya's default toolset. Later lessons will include texture and material creation, and how to construct an intuitive, animation friendly rig for a hard surface character using Maya's proprietary rigging tools.
Modeling the Hand and Fingers
Step 1
Let’s start Maya and open the Torso Nutcracker.mb file which we saved in the previous part of tutorial.



Step 2
First we'll model the hand and fingers of the character. So, we need to load the reference image of hand and fingers in the Top view. Therefore, press and hold the Space Bar and then Right-click on the Maya icon and click on Top View.



In the Panel menu bar, go to the View menu and select Import Image from inside the Image Plane submenu.



In the browser, locate the Top reference image and then click on the Open button.



Now, you can see the top reference image in the top view.



Step 3
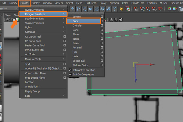
Now, we'll start modeling the left hand. So, go to Create menu and click on the Cube command inside the Polygon Primitives submenu.



Then draw a box shape covering the palm on the image.



Step 4
Jump into the Front view and you'll see the box is position beneath the actual place. So, we need to move and position it in the appropriate place.



Step 5
Press F9 for Vertex selection mode, and then try to adjust the vertices according to the reference image.



Also jump into the Top view and adjust the vertices according to the reference image of the palm.



Step 6
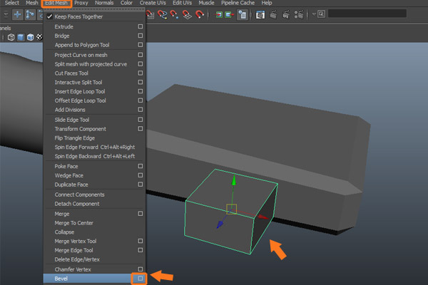
Now with the palm shape selected, press F10 for Edge selection mode and then go to the Edit Mesh menu and select the Bevel command.



After applying the Bevel, you’ll see something like this.



Step 7
Next, we'll start modeling the fingers. So, go to the Create menu and click on Cube from inside the Polygon Primitives submenu.



Then draw a small box shape around the thumb, as shown in the reference image.



Step 8
Now with the thumb shape selected, press F10 for Edge selection mode, and then go to the Edit Mesh menu and click on the Bevel command's option box.



In the Bevel Options window, keep the Width value set to 0.2000. and then click on the Bevel button.



After you've applied the Bevel, you’ll see something like this.



Step 9
With the thumb shape selected, press Ctrl+D to Duplicate it, and then place it at the second thumb joint according to the reference image.



Step 10
Following the same process, create the other fingers also according to the reference image.



Finally, it should looks like this. Now we'll make the spherical joints for all the fingers.



Step 11
So, with the hand joint ball selected, press Ctrl+D to duplicate it.



Step 12
Then Scale down the duplicated sphere and position it as the index finger’s first joint, as shown in the image.



Step 13
In this way, Duplicate and placed the other two index finger’s joints.



Step 14
Following the process, completed all the joints for the fingers as shown in the image below.



Step 15
Now select all the newly created fingers and ball joints.



Step 16
Then press Ctrl+G to make a group of these. Now the pivot point of this group is at the origin (0, 0, 0). This will be convenient for duplicating the palm and fingers to the right side.



Step 17
Now to duplicate the selected palm group, go to the Edit menu and then click on the Duplicate Special option box to open it.



In the Duplicate Special options box, turn on the Copy radio button and keep all parameters as default. Then click on the Duplicate Special button to apply this command.



This action makes a duplicate of palm and fingers group to the opposite side.



Modeling the Head and Jaw
Step 1
Next, we'll create the neck and head parts of the character. So go to the Create menu and click on Sphere, from inside the Polygon Primitives submenu.



Then draw a Sphere for the character’s neck, as shown in the reference image.



Step 2
Jump into the Front view and adjust it according to the reference image..



Step 3
Now we'll start creating the character’s head. So open the Shading menu from the Panel menu bar, and then turn on the Wireframe option to see the reference image in the background clearly. To change into Wireframe and Shaded modes, you can also press 4 and 5 on the keyboard.



Step 4
Create a new Sphere and place it over the head shape according to reference image. Also Scale it properly to match it with the image.



Match it correctly in the Side view as well.



Step 5
Now we'll work on the mouth. So create a new polygon Cube as shown in the image below.



Place it intersecting the lower half of the head mesh.



Step 6
To bend this cube from the middle, we need some extra segments. So with the cube selected, go to Edit Mesh and select the Insert Edge Loop Tool.



Insert an edge loop into the polygon box at the location shown.



Step 7
Now press F9 for Vertex selection mode, and then select the back side vertices. You will notice the gizmo appears on the selected vertices.



Step 8
So we need to move the gizmo to the middle. For this, select the vertices and press E for Rotation, and then press the Insert key on your keyboard. This will give you chance to move the gizmo to the center.



After this, again press the Insert key to return. Now you'll notice the Rotation gizmo appears at the center of the polygon box.



Step 9
Now Rotate the vertices according to reference image.



Step 10
Now we will use the Boolean command to cut the proper shape. So first select the head polygon sphere and then select the polygon box, and open the Mesh menu and apply the Difference command, from inside the Booleans submenu.



You will see the cut between the lower jaw and the upper head. This will create the mouth part for us.



Step 11
Now we will make the character’s eye socket for the eyeball placement. So create another polygon Sphere and place it around the eye area, as shown in the reference image.



Step 12
Now first select the head mesh, and then select the eyeball mesh, and go to the Mesh menu and apply the Difference command, from inside the Booleans submenu.



Step 13
Now to detach the head and jaw polygon meshes. First select the head polygon mesh and open the Mesh menu, and then select the Separate command to Detach it.



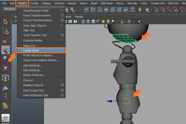
Step 14
Now you will notice the jaw and upper head mesh are now separated. So with the jaw polygon mesh selected, open the Modify menu and select Center Pivot to bring the pivot to the center of the selected object.



Step 15
After this you see the gizmo appears in the center of the jaw polygon mesh.



Step 16
Now, we have to modify the jaw mesh. So with the lower jaw mesh selected, open the Edit Mesh menu and select the Interactive Split Tool.



Then split the lower jaw through the middle, as shown in the image below.






Step 17
Now press F11 to jump into Face selection mode, and then select half of the faces and press the Delete key, to delete the selected faces.



Now it looks like this.



Step 18
Split the upper head polygon mesh from the middle, following the same process we did for the lower jaw.



Step 19
Then select half of the head mesh.



And press Delete to delete the selected faces.



Step 20
With the upper half of the polygon mesh selected, go to the Edit menu and click on the Duplicate Special option box to open it.



In the Duplicate Special Options window, turn on the Instance radio button and keep the rest of the parameters at default. Then click on the Duplicate Special button.



Step 21
Do the same with the lower jaw mesh. Now you can see the symmetrical mesh on the opposite side.



Step 22
Now with the both the head polygon meshes selected, open the Show menu and turn on the View Selected check box, from inside the Isolate Select submenu.



Step 23
This will Isolate the head mesh, so it's easier to edit. Now with the head mesh selected, open the Edit Mesh menu and select the Interactive Split Tool.



Using the Interactive Split Tool, split the mesh like this.



Step 24
To maintain proper edge loops, we need to Delete the triangular edges as shown in the image.



Step 25
After splitting and Deleting the edges, it should now look like this.



Step 26
To make hard and crisp corners, we need to insert some extra edge loops. So with half the head mesh selected, open the Edit Mesh menu and select the Insert Edge Loop Tool.



With the help of the Insert Edge Loop Tool, insert new edge loops as shown in the image below.



To check the completed head mesh, press 3 on the keyboard to see the mesh in Smooth Shade mode. The lower edge corner looks quite good.



Step 27
Now we need to edit the eye area, to get better edge loops and flow. So using the same Split Polygon Tool, insert the edge loops as shown in the image.



Step 28
Now, it’s time to unhide the hidden objects. So go to the Show menu in the Panel menu bar and turn off the View Selected option, from inside the Isolate Select submenu.



Step 29
Following the same procedure, complete the lower jaw mesh to get a better edge flow and crisper corners.






Modeling the Nose
Step 1
Now we'll work on the nose. So go to the Create menu, and click on the Cone primitive, from inside the Polygon Primitives submenu.



Create a Cone primitive in the perspective view.



Step 2
With the Cone polygon primitive selected, go to the Channel Editor and set the Subdivision Axis value to 8, the Subdivision Height value to 4 and the Subdivision Cap value to 2.



Step 3
Now place the Cone primitive around the nose area, as shown in the image below.



Step 4
With the Cone selected, press F11 and select half it's faces and then press the Delete key, to Delete the selected faces.



Following the same procedure, also Delete half of the mirrored head object, and half of the lower jaw mesh. It should now look like this.



Step 5
Now with half the head mesh and nose mesh selected, go to the Edit menu and click on the History command, from inside the Delete by Type submenu.



Step 6
With the same meshes selected, go to the Mesh menu and click on the Combine command, to combine the selected meshes.



Step 7
Now with the combined upper head mesh selected, go to the Edit menu and click on the Duplicate Special option box to open it.



In the Duplicate Special Options window, turn on the Copy radio button without changing any other parameters. And then click on the Duplicate Special button.



Step 8
Now with both sides of the upper head mesh selected, open the Mesh menu and click on the Combine command, to combine the selected meshes together.



Step 9
Now we'll merge the center vertices. So with the head mesh selected, press F9 for Vertex selection mode. Then select the center vertices and go to Edit Mesh and click on the Merge command, to Merge the selected vertices together.



Step 10
After merging the vertices of the head mesh, it will now look something like this.



Finalizing the Jaw
Step 1
Now we'll finish the lower jaw. So with the jaw mesh selected, go to the Edit menu and click on the Duplicate Special command, to Duplicate the selected half jaw mesh.



Step 2
This will create the duplicate jaw mesh on the opposite side. With both sides jaw meshes selected, go to the Mesh menu and select the Combine command, to combine the selected parts together.



Step 3
With the combined jaw mesh selected, go to the Show menu in the Panel menu bar. And check on the View Selected option from inside the Isolate Selected submenu, to hide the unselected objects.



Step 4
Now with the jaw mesh selected, press F9 for Vertex selection mode and then select the center vertices. Then go to the Edit Mesh menu and select Merge, to Merge the selected vertices.



After merging the center jaw vertices, it should look like this.



Step 5
Now to create the Teeth, go to the Create menu and click on Cube, from inside the Polygon Primitives submenu.



Then create a Cube in the Perspective view.



Step 6
With the Cube selected, go to the Edit Mesh menu and select Bevel, to Bevel it.



Step 7
Now with the beveled Box selected, move and place it on the edge of the lower jaw as shown in the image below.



Make 12 Copies, and distribute them as shown in the image.



Step 8
Now with the all the teeth selected, press Ctrl+G to make a Group of them.



After making the group of teeth, it should look like this.



Step 9
Now with the Teeth group selected, go to the Edit menu and click on the Duplicate Special command to duplicate it to the opposite side.



After duplicating the teeth group, it should look like the image below.



Step 10
Now with both teeth groups selected, open the Mesh menu and select the Combine command again.



Step 11
After combining the selected group, press Ctrl+D to Duplicate it and position it with the upper jaw, as shown in the image.



Step 12
Now with the lower jaw mesh selected, select the teeth mesh and then apply the Combine command to combine both meshes together.



Step 13
In this way, we have combined the lower teeth group with the lower jaw mesh, and the upper teeth group with the upper jaw, as shown in the below images.






Step 14
Now, we will carve out the space for the nut inside the mouth. For that, click on the Sphere primitive.



Then create a Sphere inside the mouth. Scale the sphere into a nut like shape, and place it at the center of lower jaw. Half of it must be inside the jaw mesh.



Step 15
Now with the jaw mesh selected, go to the Edit Mesh menu and select the Interactive Split Tool once again.



With the help of the Interactive Split Tool, split the edges as shown in the image below.



Step 16
Now with the jaw polygon mesh selected, press F9 for Vertex selection mode and then adjust the vertices around sphere.



Step 17
Move the sphere upward. Press F11 for Face selection mode and select the edges as shown in the image below. Then go to the Edit Mesh menu and select the Extrude command.



Extrude the selected edges inwards three times like so.



Press 3 to see the result in Smooth Shaded mode.



Step 18
Following the same process, create a space for the nut inside the upper jaw.



Creating the Suspension
Step 1
Now we'll create the spring suspension mechanism inside the head. Although we will see a detailed workflow of this mechanism later in the Rigging chapter, we first need to model it. So go to Create and select the Cylinder primitive, from inside the Polygon Primitives submenu.



Create a Cylinder in the Perspective view, as shown in the image below.



Step 2
Now place the Cylinder inside the mouth according to the reference image.



Step 3
Now we need to create a spring shape for the suspension. So go to the Create menu again, and select the Helix primitive, from inside Polygon Primitives submenu.



Create a spring shape using the Helix tool with the following values - Coils: 5.8, Height: 1.11, Width: 0.35, Radius: 0.05, Subdivisions Axis: 16, Subdivisions Coil: 50 and Subdivisions Caps: 0. In your case, the values of the parameters may vary slightly.



Place the spring object around the suspension rod mesh, as shown in the image.



Modeling the Ears
Step 1
Now we will start making the ears of the character. So create a new Cube with the following values - Subdivisions Width: 4, Subdivisions Height: 3 and Subdivisions Depth: 4.



Step 2
Press F9 for Vertex selection mode and arrange the vertices according to the reference images.



After modeling the ear, it should look like this.



Step 3
With the ear shape selected, press Ctrl+G to make a Group of it, so that it's transform gizmo appears at the origin. This action makes the process of mirroring the mesh to the opposite side easy.



Step 4
Now with the Ear shape selected, go to the Edit menu and click on the Duplicate Special command.



This will create a Duplicate of the Ear on the opposite side.



Step 5
Now select both ears, as well as the upper head mesh, and then go to the Mesh menu and click on the Combine command, to Combine the selected objects together.






Modeling the Suspension Control
Step 1
Now we'll make the spring suspension control handle, as you can see on the top of the character's head in the reference image. So go to the Create menu again, and select a Cube primitive, from inside the Polygon Primitives submenu.



Now jump into the Side view, and create a Cube with the following values - Subdivisions Width: 4, Subdivisions Height: 4 and Subdivisions Depth: 4.



Step 2
Press F9 for Vertex selection mode and then arrange the verticies to shape the mesh according to the reference image.



Step 3
Press F10 for Edge selection mode and then select all the corner edges. Then go to Edit Mesh and then click on the Bevel command`s option box to open the Bevel Settings window.



In the Bevel Options window, set the Width to 0.2000, Segments to 3, and then click on the Bevel button.



Step 4
At last we have created two polygon spheres and placed them inside the eye sockets.



Conclusion
Finally our Nutcracker model is ready. In the next part, we`ll look at how to Unwrap and Texture the character in detail.





