Create a Classic He-Man Action Figure using Maya: Part 6



In the sixth part of the He-Man Action Figure project, you'll begin constructing He-Man's accessories. This includes modeling and detailing the Shield, Sword and Battleaxe in Maya from a series of primitive objects.
Also available in this series:
- Create a Classic He-Man Action Figure using Maya: Part 1
- Create a Classic He-Man Action Figure using Maya: Part 2
- Create a Classic He-Man Action Figure using Maya: Part 3
- Create a Classic He-Man Action Figure using Maya: Part 4
- Create a Classic He-Man Action Figure using Maya: Part 5
- Create a Classic He-Man Action Figure using Maya: Part 6
- Create a Classic He-Man Action Figure using Maya: Part 7
Project Overview:
This tutorial series covers the creation of an awesome He-Man Action Figure using Maya. This unique series will walk you through the entire process of modeling your very own action figure inspired by the iconic 80's character.
Rather then relying on digital sculpting techniques, author Soni Kumari will show you how to create the character using traditional poly modeling techniques. The He-man figure poses a number of unique challenges not found in your typical character modeling tutorial, from inter-locking limb joints, to stylized anatomy and plastic hair. You'll learn how to tackle each of these to achieve that classic 'action figure' look!
Step 1
Now, we will start creating the weapons for He-Man, like his sword, axe and shield. To make these objects, we need to hide the character. So, with all the created objects selected in the viewport, Right-click on the layer band and then select the Add Selected Objects command, to add the selected objects to the layer.
After this, turn off the visibility of the layer to hide all the objects of that layer.
Step 2
Now, go to Create > Polygon Primitives and then select Cylinder.
Then draw a cylinder in the Top view with the Subdivision Axis set to 20 and the Subdivision Caps set to 3.
Step 3
Press the F11 key to jump into Face Selection Mode, and then select the bottom faces as shown. And press the Delete key to delete them.
You should now have something like this.
Step 4
Now, select three quarters of the cylinder's faces, as shown.
And Delete these faces.
Next, select the three middle faces, and also Delete them as shown in the image below.
Step 5
Now, press the F10 key to jump into Edge Selection Mode and select the border edges of the hole. Then go to the Edit Mesh menu and choose the Extrude command.
And Extrude the border edge inside a little bit.
Step 6
With the same border edges selected, go to the Mesh menu and select the Fill Hole command to fill the hole inside the selected border.
After filling the hole with faces, split the faces where needed.
Step 7
Then go to the Edit Mesh menu and select the Insert Edge Loop Tool, which we'll use to insert some edge loops.
Now, insert a couple of new edge loops as shown. These will help us detail the model's design.
Step 8
With the mesh selected, go to the Edit menu and click on the Duplicate Special command, to duplicate the mesh onto the opposite side (for working symmetrically.)
Step 9
Now, select both of the meshes, and this time click on the Duplicate Special options box.
In the Duplicate Special Options’ box, keep the Z Scale value at -1.00 and then click on the Duplicate Special button.
Step 10
Now, select all the duplicated meshes and go to the Mesh menu and select the Combine command, to attach all the selected objects together.
Step 11
Now, select all the separate vertices (highlighted below) and go to the Edit Mesh menu, and there click on the Merge command. This merges all the separate vertices together.
Step 12
Now, press the F11 key to jump into Face Selection Mode and then select the faces in the center area.
After selecting the faces, use the Extrude command to extrude the faces up a little.
Extrude them twice more. It should now look like this.
Step 13
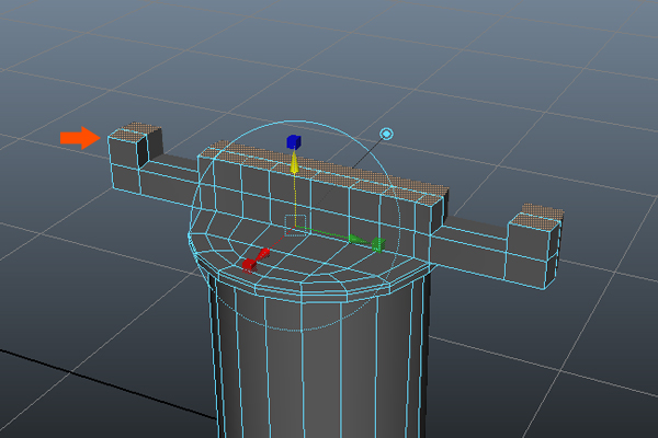
To make the hard, crisp edges of the shield, insert several edge loops at the corners as shown in the image below.
Step 14
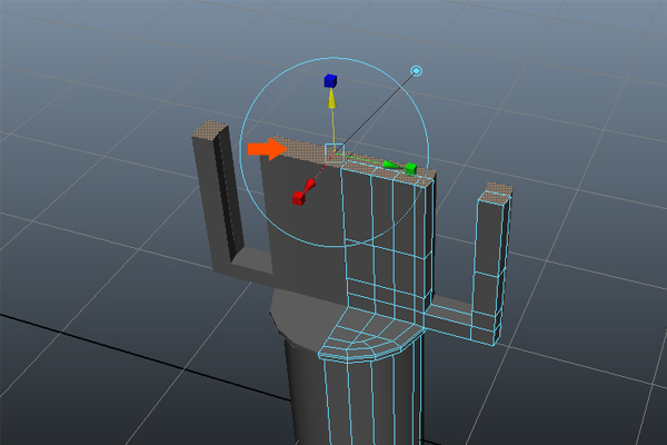
Next, press the F9 key to jump into Edge Selection Mode and then select the border edges and Extrude them three or four times downward, as shown in the following images.
Now, select alternating edges on the top part of the object mesh, and Delete them to get rid of the unwanted edges.
To see the end result in Smooth Shade mode, press the 3 key.
Step 15
Now, let’s add some caps to the shield. So, create a new Sphere.
Delete its lower half, and place it on the shield as shown in the image below.
Step 16
We have to place several more caps on the shield at some regular distance from each other. So, jump in the Top view and keep the mesh in Wireframe mode by going to the Shading menu (in the panel menu bar) and turning on the Wireframe radio button. Or simply press the 4 key on the keyboard.
Step 17
Now, with the cap selected, hold down the D and X keys to snap to the grid and then drag using the Middle mouse button onto the origin of the grid, to snap the pivot of the cap to the center grid.
Now, with the cap selected, press Ctrl+D to duplicate the mesh and then Rotate the rotation gizmo to position the cap in the desired place, as shown in the following image.
Then, while still pressing Shift+D, Transform and Duplicate multiple caps around the shield, as shown in the image below.
Step 18
Now, let’s make the handle of the shield. So, create a polygonal Box under the shield.
Now, press the F11 key to jump into Face Selection Mode and then select and Extrude the lower face of the box.
Now, do the same with the faces on either side of the extruded face.
Now continue Extruding, and then add several edge loops to make the corners of the handle sharp and crisp.
Step 19
After this, select all the object meshes and go to the Mesh menu, there select the Combine command to combine (or 'attach') all the selected objects together.
Step 20
Through this process, we have now completed the shield modeling.
Step 21
Now, we will create the sword for He-Man. So, draw a new polygonal Cylinder in the viewport.
Step 22
With the bottom faces selected, Extrude them a few times and make a shape similar to what's shown in the image below.
Also, with the top faces selected, Extrude them up and then subdivide them.
Step 23
Now, select half of the cylinder's faces and Delete them.
Step 24
With the remaining half selected, go to the Edit menu and open the Duplicate Special Options box. Here, turn on the the Instance radio button and keep the X Scale value at -1.00. Then click on the Duplicate Special button.
Step 25
Now, select only the indicated faces on the top.
Extrude the selected faces up a little. Then select the faces on both ends of the new geometry, and Extrude them out a little bit in the Z direction.
Step 26
Now, with the Insert Edge Loop Tool selected, insert two new edges as shown in the image below.
And also select all the faces underneath which are not required, and press the Delete key to delete the selected faces.
Step 27
Now, select the middle and the side faces as shown in the image, and Extrude them once more.
Step 28
Then press F11 to jump into Face Selection Mode, and select half of the objects faces. And then press the Delete key to delete them.
Also Delete these unwanted faces on the inside.
Step 29
Now, press the F8 key to jump into Object Selection Mode and then select both the left and right objects. After that, open the Duplicate Special Options box and this time turn on the Instance radio button. Keep the Scale value of the Z axis at -1.00, and then click on the Duplicate Special button. Now we can easily work symmetrically.
Step 30
Now, select the top faces and Extrude them twice.
Next, select only the middle top extruded faces and Extrude them once, as shown in the following image.
Step 31
After that, jump into the Side view and press F9 to select the vertices and then reshape them as shown in the image below.
Also use the Split Polygon and Insert Edge Loop tools to insert several edges.
Now check the result in Smooth Shaded mode, by pressing the 3 key.
Step 32
Now, make gap by selecting and dragging the vertices to the very end, as shown in the image below.
After this, press the F10 key to jump into Edge Selection Mode and then select the center edges. Then Extrude the edges once, as shown.
Step 33
After extruding, arrange the edges so they're similar to what's shown below.
Finally, select the upper edges and Extrude them upwards five or six times.
Step 34
Now, with all the duplicated poly objects of the sword selected, go to the Mesh menu and click on Combine to attach them together.
Step 35
Finally, merge the separated vertices by going to Edit Mesh and selecting the Merge command.
After merging, it should now look like this.
Step 36
Now, let’s create the axe. So create another polygonal Cylinder on the grid.
Press the F10 key to jump into Edge Selection mode. With the help of the Insert Edge Loop Tool, insert an edge loop around the bottom of the cylinder.
Step 37
Press F11 to jump into Face Selection Mode, and then select the indicated faces and Extrude them outward a bit.
And then select and keep Extruding the bottom faces to make the shape match what's shown in the image below.
Step 38
Following the same process, Extrude the top area to form a shape like this. Also insert an edge loop in between, as shown.
Step 39
In the middle area of the cylinder, insert two more edge loops and then Extrude it as shown in the following image.
Step 40
Now jump in the Top view and select half of the cylindrical object's faces, and Delete them.
Again, select another half of the faces and Delete them too.
Now, do the same thing which we did previously during the sword modeling. With the help of the Duplicate Special options, we will work on a four sided mirrored object symmetrically. We generally use this method when we work with a round shaped object.
Step 41
Now, if we modify one side, it will affect all the sides the same - symmetrically.
Step 42
Now, select a face and then Extrude it as shown in the image below.
Step 43
Now, go to the Edit Mesh menu and select the Insert Edge Loop Tool, and insert several new edge loops vertically and horizontally as shown.
Step 44
Press F9 to jump into Vertex Selection mode, and then select the vertices and modify them as shown below, to shape the blade of the axe.
As per the design, we have to Merge these three vertices together.
Step 45
Now, select these triangulated faces and Extrude them a little bit to make a small bump.
Something like this.
Next, select these indicated faces and Extrude them inside a little bit, as shown in the following image.
Step 46
To make sharper edges on the axe, we need to Insert an edge loop (shown below) and also move and drag it outward a bit to make a little bump.
Step 47
Now, select all the axe objects and go to the Mesh menu and click on Combine, to combine all the selected meshes together.
Step 48
Now, select all the vertices in the middle which are still separated, and Merge them together as we did during the sword making process. With all the vertices selected, go to Edit Mesh and then select the Merge command to merge all the selected vertices together.
You can model these weapons as per your wishes also. There is no hard and fast rule that you need to follow these steps only. It solely depends upon your choice and creativity. If needed, you can insert more edge loops to create harder and sharper edges.
Step 49
In this way, we have completed all the weapons in this chapter. Save the file as Complete He-Man character model.mb. In the next and final part of the tutorial series, we will cover shading, lighting, rigging and the final compositing of our He-Man character.



















































































































































































